Categorie: Tutti - cursos - principios - prácticas - certificación

da didier melenje manca 1 anno

268

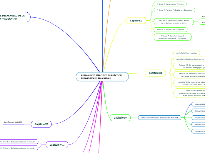
REGLAMENTO ESPECIFICO DE PRÁCTICAS PEDAGOGICAS Y EDUCATIVAS

REGLAMENTO ESPECIFICO DE PRÁCTICAS PEDAGOGICAS Y EDUCATIVAS

REGLAMENTO ESPECIFICO DE PRÁCTICAS PEDAGOGICAS Y EDUCATIVAS

Capítulo V

Artículo 15: Actores de la Red Académica de PPE
Directores de curso
Lider Nacional del Programa
Equipo Nacional de PPE

Lider Zonal de práctia de la escuela

Lider Nacional del componente práctico de la escuela

Red de cursos
Docente de acompañamiento

Capítulo VI

Artículo 17: Seminario Prepráctica
Artículo 16: Asignación del escenarios de PPE

Capítulo VII

Artículo 20: Causales de reprobación del curso de PPE
Artículo 19: Evaluación de la PPE
Artículo 18: Evaluación de aprendizaje

Capítulo VIII

Artículo 21: Deberes de los docentes en formación
Artículo 22: Derechos de los docentes en formación

Capítulo IX

Certificación de la PPE

LINEAMIENTOS PARA EL DESARROLLO DE LA PRÁCTICA PEDAGOGICA Y EDUCATIVA

Normatividad
1944

Ley 30

Ley 115

Ley 1188 de 2008
2010

Resolución 5443

Resolución 6966

2015

Decreto 2450

Decreto 1075

Resolución 2014 de 2016
Resolución 18583 de 2017
Decreto 1330 de 2019
Resolución 21795 del 2020
Programas en Transicion
Programas con Registro Renovado
Docente en formación
Tipologia de la PPE
Observación participante
Inmersión
Investigación
Seminario prepráctica

Fundamentado en

Ley 2043 de 2020
Ley 2039 de 2020
Resolución 3546 de 2018 del Ministerio de Trabajo
Decreto 055 de 2015 del Ministerio de Salud y Protección social

Capítulo IV

Artículo 14: Principios de actuación de la PPE
Excelencia en el servicio
Respeto por las diferencias
Promoción de entornos protectores
Dialogicidad
Integralidad

Capítulo III

Artículo 13: Las actividades se desarrollan obligatoriamente en el escenario de práctica asignado por el equipo de prácticas pedagógicas y educativas.
Artículo 12: La experiencia laboral docente no será tenida en cuenta en los estudios de homologación como PPE
Artículo 11: Homologación de los cursos de la ruta formativa de practica pedagógica y educativa
Artículo 10: De los cursos de la ruta formativa de práctica pedagógica y educativa
Artículo 9: Matrícula de los cursos
Artículo 8: Prerrequisitos

Capítulo II

Artículo 7: Ruta formativa de práctica Pedagógica y Educativa
Artículo 6: Docente en Formación
Artículo 5: Naturaleza y oferta de los curso del componente práctico
Curso Práctico
Curso metodológico
Artículo 4: Práctica Pedagógica y Educativa
Artículo 3: Componente Práctico

Capítulo I

Artículo 2: Proposito
Establecer las condiciones y disposiciones que orientan y regulan el desarrollo de las actividades de PPE.
Artículo 1: Definición
Conjunto de normas y lineamientos estipulados por cada escuela