Categorie: Tutti

da Beatrice Ricciuti mancano 7 anni

295

STORIOGRAFIA

STORIOGRAFIA

STORIOGRAFIA

Praticata soprattutto da cittadini impegnati nella vita politica

Per storiografia s'intende la descrizione della storia, comprende tutte le forme di interpretazione accadimenti della vita degli individui e delle società del passato storico.

Lo sviluppo a Roma

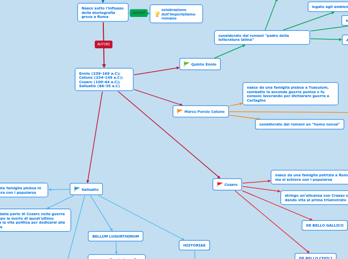
Nasce sotto l'influsso della storiografia greca a Roma
Ennio (239-169 a.C); Catone (234-149 a.C); Cesare (100-44 a.C); Sallustio (86-35 a.C)

Sallustio

HISTORIAE

opera storiografica che in 5 libri tratta il periodo compreso tra il 78 e il 67 a.C., di cui ci restano solo frammenti

BELLUM LUGURTHINUM

monografia storiografica che narra la guerra contro Giugurta

DE CATILINAE CONIURATIONE

monografia storiografica che racconta la congiura di Catilina

il protagonista rappresenta il frutto estremo del processo degenerativo della società romana

si schiera dalla parte di Cesare nella guerra civile, e dopo la morte di quest'ultimo abbandona la vita politica per dedicarsi alla storiografia

nasce da un'agiata famiglia plebea in Sabina e si schiera con i populares

Cesare

DE BELLO CIVILI

commentario incompiuto che narra in 3 libri i primi due anni della guerra civile (49-48 a.C.)

DE BELLO GALLICO

commentario che narra in 7 libri la campagna di conquista della Gallia

contiene excursus etnografici sui Galli, sui Germani e sui Britanni

stringe un'alleanza con Crasso e Pompeo, dando vita al primo triumvirato

nasce da una famiglia patrizia a Roma, ma si schiera con i populares

Marco Porcio Catone

LE ORIGINES

opera storica di cui si conservano solo frammenti

narra a partire dalle origini di Roma fino a giungere ai fatti più vicini nel tempo

considerato dai romani un "homo novus"

nasce da una famiglia plebea a Tusculum, combatte la seconda guerra punica e fu console lavorando per dichiarare guerra a Cartagine

Quinto Ennio

considerato dai romani "padre della letteratura latina"

Originario della Magna Grecia, conosceva tre lingue (greco, latino, osco). Partecipa alla seconda guerra punica. Fu in rapporti amicali con Scipione l'Africano

ANNALES

poema epico in 18 libri di cui si conservano solo frammenti

narra tutta la storia di Roma, dalle origini all'età contemporanea

introduce il poema epico-storico in esametri

legato agli ambienti filelleni dell'Urbe

ottenne la cittadinanza romana

celebrazione dell'imperialismo romano

Le origini greche

Grecia,V sec. a.C , la sua origine traspare dal nome historia, che significa etimologicamente ricerca.
Si avverte la necessità di raccontare eventi passati con i seguenti fini

Erodoto (484-425 a.C); Tucidide (466-399 a.C); Senofonte (430-355 a.C); Polibio (200-118 a.C)

Sottoargomento

destinate ad un pubblico "internazionale"

cogliere pienamente le leggi

denunciare la decadenza dei costumi

occupazione per la crisi interna

ammaestramento morale e politico