カテゴリー 全て - educación - pedagogías - docentes - dependencia

によって Jenny Tatiana Manrique Moreno 8年前.

305

ACTIVIDAD EN CLASE

ACTIVIDAD EN CLASE

Como conclusión

Una de las consecuencias de ello es que cuando una persona queda excluida del acceso y uso de las TICs, se pierde formas de ser y estar en el mundo, y el resto de la humanidad también pierde esos aportes.

Estamos en tiempos de grandes transformaciones tecnológicas que modifican de manera profunda las relaciones humanas.

TIC EN LA SOCIEDAD

Las tecnologías cada vez avanzan creando una gran influencia en la sociedad y en la educación.

lo dividiremos en dos partes
En la Sociedad

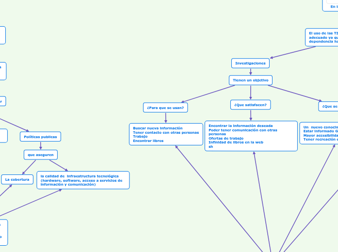
El uso de las TIC en la sociedad no es el adecuado ya que se a creado una dependencia hacia estas.

Consecuencias

Dependencia a estas tecnologías en el diario vivir Las personas no socializan en persona Si no se tiene las tecnologías te pierdes grandes cosas

Investigaciones

Tienen un objetivo

¿Que se obtiene?

Un nuevo conocimiento Estar informado Global mente Mayor accesibilidad a l trabajo/empleo Tener recreación e interacción virtual

¿Que satisfacen?

Encontrar la información deseada Poder tener comunicación con otras personas Ofertas de trabajo Infinidad de libros en la web sh

¿Para que se usan?

Buscar nueva información Tener contacto con otras personas Trabajo Encontrar libros

En la Educación

El acceso a una educación de calidad es un derecho fundamental que tienen todas las personas.

La inserción de las TIC para así obtener una mejor calidad educativa a nivel nacional e internacional.

Una actualización representa un desafió por

Políticas publicas

que aseguren

la calidad de infraestructura tecnológica (hardware, software, acceso a servicios de información y comunicación)

La cobertura

Nuevas pedagogías

La adecuación de la formación inicial y al servicio de los docentes.

Para realizar estas acciones se necesita un profesorado formado en este ámbito, que involucre a las TIC en la enseñanza de su alumnado y los oriente en un uso adecuado de ellas.

las TICs no son sólo herramientas simples

Constituyen nuevas conversaciones

Modalidades de construir identidades

Vínculos relacionales

Esteticas

Narrativas