カテゴリー 全て - cartografía - didáctica - educación - tecnología

によって Moni P 2年前.

299

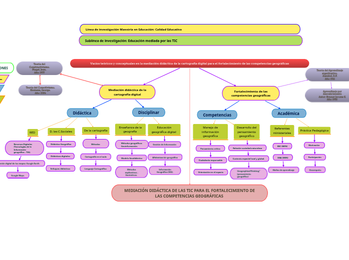
Vacíos teóricos y conceptuales en la mediación didáctica de la cartografía digital para el fortalecimiento de las competencias geográficas

Vacíos teóricos y conceptuales en la mediación didáctica de la cartografía digital para el fortalecimiento de las competencias geográficas

CONVENCIONES

Unidades teóricas

Subcategorías teóricas

Dimensiones

categorías teóricas

Sublínea de investigación: Educación mediada por las TIC

Línea de investigación Maestría en Educación: Calidad Educativa

Vacíos teóricos y conceptuales en la mediación didáctica de la cartografía digital para el fortalecimiento de las competencias geográficas

MEDIACIÓN DIDÁCTICA DE LAS TIC PARA EL FORTALECIMIENTO DE LAS COMPETENCIAS GEOGRÁFICAS

Fortalecimiento de las competencias geográficas

Teoría del Aprendizaje significativo. Ausubel, D.P. Año: 1961
Aprendizaje por descubrimiento Autor: Bruner Jerome S. Año: 1980
Académica
Práctica Pedagógica

Motivación

Participación

Desempeño

Referentes ministeriales

EBC (MEN)

DBA (MEN)

Mallas de aprendizaje

Competencias
Desarrollo del pensamiento geográfico

Relación sociedad-naturaleza

Contexto espacial local y global.

GeographicalThinking” (pensamiento geográfico)

Manejo de información geográfica

Pensamiento crítico

Ciudadanía responsable

Orientación en el espacio

Mediación didáctica de la cartografía digital

Teoría del Constructivismo. Piaget, Jean. Año: 1977
Teoría del Conectivismo. Siemens, George. Año: 2004
Disciplinar
Educación geográfica digital

Gestión de Información

Alfabetización geográfica

Información Geográfica (SIG).

Enseñanza de la geografía

Métodos geográficos Geoinformación.

Modelo Geodidáctico

Métodos explicativos -ilustrativos.

Didáctica
RED

Recursos Digitales (Tecnologías de la Información geográfica - TIG).

Mediación digital de los mapas: Google Earth.

Google Maps.

De la cartografía

Métodos

Cartografía en el aula

Lenguaje Cartográfico

D. las C.Sociales

Didáctica Geográfica

Didácticas digitales

Enfoques didácticos