Categories: All - incendios - tala - degradación - contaminación

by Christian Omar Napa Febres 4 years ago

173

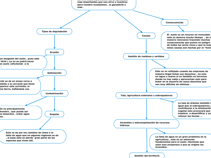
" DEGRADACIÓN "

" DEGRADACIÓN "

La degradación es aquel fenómeno que sufre el suelo , perdiendo sus propiedades mas importantes que nos sirve a nosotros para nuestro ecosistema , la ganadería y mas .

Consecuencias
El suelo es un recurso no renovable (pues este se demora mucho tiempo , de cierta manera renovarse trayendo muchas consecuencias que ponen en peligro la vida de todos los seres vivos y que la mayoría de estas causas son hechas por el "hombre ".
Causas
Gestión de residuos y vertidos

Esto se ve reflejado cuando las empresas de manera ilegal botan sus desechos , no solo en lagos o mares si no también en terrenos donde no hay nada y aprovechan esto para botar en la mayoría de casos desechos que son muy difíciles de eliminar .

Tala, agricultura extensiva y sobrepastoreo

La tala de árboles también influye en esto al igual que el sobrepastoreo ,pues contribuyen a la eliminación de la cubierta vegetal esto provocará que el suelo se empiece a desertificar y ya no se podrá retener las lluvias ...

Incendios y sobreexplotación de recursos hídricos

La falta de agua es un gran problema en la agricultura , este es un elemento fundamental para el suelo .Haciendo que sean mas propensos a que se origine los incendios .

Gestión del territorio

Esto se puede deber a mayor población de la ciudad (mucha población , más extensión de espacio más demanda de alimentos ,) También a la mala gestión de los espacios reduciendo así los espacios naturales y los recursos .

Tipos de degradación
Erosión

Erosión es un desgaste del suelo , pues este deja de ser fértil ( ya no se podrá hacer nada con ese suelo )afectando a la agricultura .

Salinización

Esto normalmente se da en zonas cerca a la costa pues debido a la cercanía que tiene al mar , se desaparece esta corriente, el mar percola hacia tierra, bañándola con agua salada .

Contaminación

La contaminación es principalmente causada por el hombre , que puede ser como el botar los desechos , echar agua contaminada , etc .

Sequías

Esto se da por los cambios de clima o la falta de agua que en algunas regiones se da , si pasa esto se pierde gran parte de las especies que viven allí.