Categories: All

by Csízik Balázs 3 years ago

377

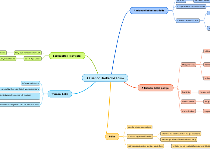
A trianoni békediktátum

A trianoni békediktátum

A trianoni békediktátum

Trianoni béke

a békekonferencián valójában az a a cél vezérelte őket
hogy Magyarország területéből minél nagyobb részt szerezhessenek meg.
végül megtagadta mindazon elveket, melyek nevében megszületett
egyoldalúan kényszerítettek Magyarországra
Erőszakos diktátum

Legyőzöttek képviselői

az 1919. Júliusától
születő törvényeket írták alá
tényleges ráhatásuk nem volt
az események menetére

Béke

számos gazdasági és politikai kérdésben
sértette meg a vesztes állam szuverenitását
A háború egyik felelőseként
hadseregét 35 000 főben határozta meg
tetemes jóvátételt szabott ki magyarországra
gúzsba kötötte az országot

A trianoni béke pontjai

Csehszlovákia

Kárpátalját

Felvidéket

Délszláv állam

Dévidéket

Románia
megszerezte

Erdélyt

Partiumot

Magyarország
Kishatalom

70 000 000 Fő

90 000 Km2

Középhatalom

20 000 000 Fő

320 000 Km2

kétharmad részét elveszítette

Területének

Lakosságának

A trianoni békeszerződés

Győztes antant hatalmak
"A négy nagy"

Wilson amerikai elnök

Orlando olasz miniszterelnök

Lloyd George brit miniszterelnök

Clemenceau francia miniszterelnök

1919. január 18.

Tanácskozások megkezdése

Párizs környéki kastélyokban

A vlágháború lezárását követően
előkészítette

egy másfél éves konferencia

született
Versaillesi békerendszer részeként