Categories: All - obstrucción - educación - prevención - diagnóstico

by henry humberto muñoz 3 years ago

220

ABC DE LA REANIMACION-Obstrucción De La Vía Aérea Por Cuerpo Extraño (Ovace)

ABC DE LA REANIMACION-Obstrucción De La Vía Aérea Por Cuerpo Extraño (Ovace)

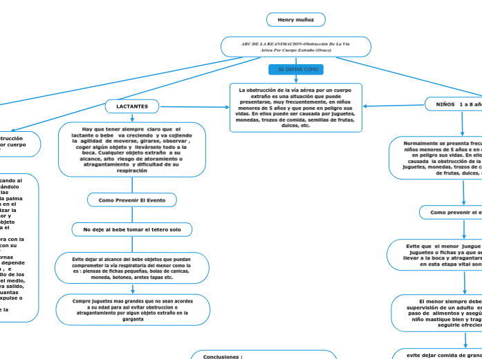
Conclusiones : Lo más importante es la educación de los padres con el fin de evitarlos. Se debe evitar la exposición de niños pequeños a objetos que puedan ser potencialmente aspirados, lo mismo ocurre con la alimentación; clásicamente se dice que un niño no puede comer maní mientras no sepa escribir la palabra. Debe existir un alto índice de sospecha del equipo médico tanto de atención primaria, como de los servicios de urgencia con el fin de pensar en el diagnóstico aún cuando la historia no sea clara y la radiología sea normal.

Referencias : https://areandina.instructure.com/courses/29572 https://www.madrid.es/ficheros/SAMUR/data/125_02.htm https://www.elsevier.es/es-revista-revista-medica-clinica-las-condes-202-articulo-cuerpos-extranos-via-aerea-S071686401170428X file:///C:/Users/Lenovo/Downloads/3.pdf

NIÑOS 1 a 8 años

Normalmente se presenta frecuentemente, en niños menores de 5 años e en donde se pone en peligro sus vidas. En ellos puede ser causada la obstrucción de la vía aérea por juguetes, monedas, trozos de comida, semillas de frutas, dulces, etc

Como prevenir el evento
Evite que el menor juegue con pequeños juguetes o fichas ya que se los pueden llevar a la boca y atragantarse recuerde que en esta etapa vital son curiosos.

El menor siempre debe estar a la supervisión de un adulto en el proceso de paso de alimentos y asegúrese de que el niño mastique bien y trague antes de seguirle ofreciendo.

evite dejar comida de granos como frijoles ,garbanzos etc , y explicarle al menor lo mas fácil posible lo que puede pasar si llega a consumir un grano o objeto que pueda afectar su garganta y no pueda respirar .

LACTANTES

Hay que tener siempre claro que el lactante o bebe va creciendo y va cojiendo la agilidad de moverse, girarse, observar , coger algún objeto y llevárselo todo a la boca. Cualquier objeto extraño a su alcance, alto riesgo de atoramiento o atragantamiento y dificultad de su respiración

Como Prevenir El Evento
No deje al bebe tomar el tetero solo

Evite dejar al alcance del bebe objetos que puedan comprometer la vía respiratoria del menor como lo es : piensas de fichas pequeñas, bolas de canicas, moneda, botones, aretes tapas etc.

Compre juguetes mas grandes que no sean acordes a su edad para asi evitar obstruccion o atragantamiento por algun objeto extraño en la garganta

Henry muñoz

ABC DE LA REANIMACION-Obstrucción De La Vía Aérea Por Cuerpo Extraño (Ovace)

VALORACION GENERAL SIGNOS VITALES

El signo vital principal y primordial se inicia palpando la arteria carótida que queda costado del cuello a los laterales o radial entre la parte de la muñeca con el segundo y tercer dedo de la mano durante 1 minuto evidenciando el pulso del bebe en segundos, y así mismo verificar si hay movimiento en la parte del pecho y abdominal . para si verificar que se esta realizando con éxito la atención de primer respondiente al bebe mientras llega la atención medica .

Que se debe hacer en caso de obstrucción de la vía área o atragantamiento por cuerpo extraño en "NIÑOS"

Evalúe si la tos del menor sea efectiva, al toser y compruebe el deterioro de la tos hasta que se libere la obstrucción.
Si el menor esta inconsciente , o se evidencia obstrucción de la vía aérea inicie maniobras de RCP. Cabe aclarar que si el niño esta consiente iniciar con la maniobra de des atragantamiento (Heimlich) °sé debe realizar según la estatura del niño, como bebé o como adulto, teniendo en cuenta que el auxiliador debe arrodillarse para facilitar la maniobra.

Que se debe hacer en caso de obstrucción de la vía área o atragantamiento por cuerpo extraño en "LACTANTES"

Realice la maniobra de OVACE colocando al bebe en posición boca abajo recargándolo sobre su brazo y sus piernas sobre las suyas , realiza 5 golpes secos con la palma de su mano en especial con el talón en el centro de su espalda. luego de realizar la maniobra verifique la boca del menor y certifique que el bebe se le vea el objeto extraño a retirar , si no se evidencia el objeto extraño que limita la parte respiratoria del bebe continuar ahora con la acomodación del bebe boca arriba con su cabeza hacia las rodillas del primer respondiente o reanimador y su piernas entre la pierna derecha o izquierda depende de la modalidad de uso de si misma , e iniciar cinco compresiones en medio de los dos pezones, con el dedo índice y del medio, verifique que el cuerpo extraño haya salido, de lo contario, repita la maniobra cuantas veces sea necesario hasta que se expulse o hasta que el bebé esté inconsciente, respire, llore o llegue la ayuda medica .

La obstrucción de la vía aérea por un cuerpo extraño es una situación que puede presentarse, muy frecuentemente, en niños menores de 5 años y que pone en peligro sus vidas. En ellos puede ser causada por juguetes, monedas, trozos de comida, semillas de frutas, dulces, etc.