Categories: All - gestión - comunicación - partes - calidad

by Diego vitalio Arredondo quiroga 4 years ago

340

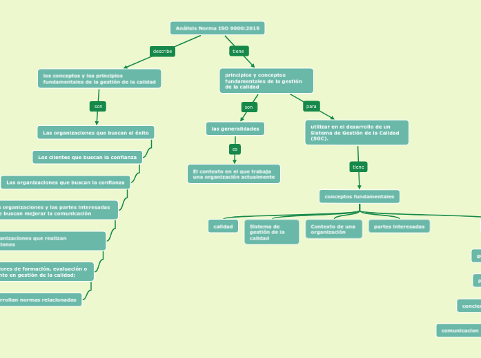
Análisis Norma ISO 9000:2015

Análisis Norma ISO 9000:2015

Análisis Norma ISO 9000:2015

principios y conceptos fundamentales de la gestión de la calidad

utilizar en el desarrollo de un Sistema de Gestión de la Calidad (SGC).
conceptos fundamentales

apoyos

generelidades

personas

conciencia

comunicacion

partes interesadas

Contexto de una organización

Sistema de gestión de la calidad

calidad

las generalidades
El contexto en el que trabaja una organización actualmente

los conceptos y los principios fundamentales de la gestión de la calidad

Las organizaciones que buscan el éxito
Los clientes que buscan la confianza

Las organizaciones que buscan la confianza

Las organizaciones y las partes interesadas que buscan mejorar la comunicación

Las organizaciones que realizan evaluaciones

Los proveedores de formación, evaluación o asesoramiento en gestión de la calidad;

Quienes desarrollan normas relacionadas