Categories: All - dirección - módulo - sentido - vectores

by Estephany Ramirez 3 years ago

1224

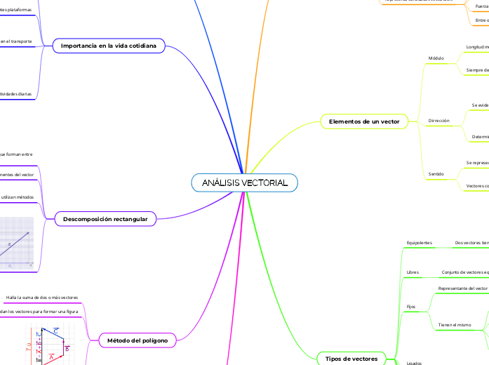
ANÁLISIS VECTORIAL

ANÁLISIS VECTORIAL

ANÁLISIS VECTORIAL

Método del paralelogramo

Fórmula del módulo del vector resultante
Halla la suma de dos vectores
Procedimiento gráfico

Método del polígono

Se acomodan los vectores para formar una figura
Halla la suma de dos o más vectores

Descomposición rectangular

Se utilizan métodos
Analítico
Gráfico
Determina componentes del vector
Se descomponen una suma de dos vectores que forman entre si un ángulo de 90°

Importancia en la vida cotidiana

Lo podemos ver en actividades diarias
Al volar una cometa
En la ducha las gotas de agua
Hacer un gol o encestar en basketball
Jugar billar
Levantar un objeto pesado
Uso en el transporte
Desplzamiento de barcos
Aéreo
Se puede usar en diferentes plataformas
Películas animadas
Juegos en línea
Se puede resolver varios problemas relacionados con las magnitudes físicas y ayudarnos en problemas cotidianos

Ejemplos

Subtopic

Tipos de vectores

Entre muchos otros
Linealmente
Independientes
Dependientes
De posición
Concurrentes
Unitarios
Opuestos
Ligados
Fijos
Tienen el mismo

origen

sentido

dirección

módulo

Representante del vector libre
Libres
Conjunto de vectores equipolentes
Equipolentes
Dos vectores tienen igual

Dirección

Elementos de un vector

Sentido
Vectores con misma dirección

Diferente sentido

Igual sentido

Se representa gráficamente con la punta de la flecha
Dirrección
Determinada por

Dirección respecto a los puntos cardinales

Ángulo que puede formar el mismo vector

Se evidenciará por

Cualquiera paralela a esta

La recta contenida

Módulo
Siempre debe ser

Diferente a 0

Positivo

Longitud medida en cierta escala

Definición de un vector

Representa cantidades vectoriales
Entre otros
Fuerza
Aceleración
Velocidad
Se grafica con una flecha
Segmento de recta orientado