Categories: All - conectividad - subsidios - infraestructura - inclusión

by diego roman 2 years ago

96

Apropiación tecnológica en Colombia

Apropiación tecnológica 
en Colombia

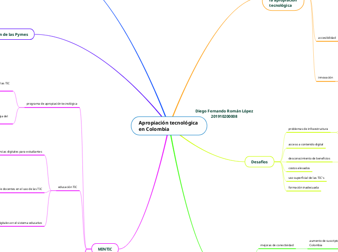
Diego Fernando Román López 201910200008

Apropiación tecnológica en Colombia

MINTIC

contenidos digitales
enfoque en contenidos que promuevan la inclusión social
promoción de la cultura y la identidad colombiana a través de contenidos digitales
fomento de la producción y difusión de contenidos digitales
innovación y emprendimiento
apoyo a startups y emprendedores tecnológicos
impulso a la innovación y el emprendimiento
acceso a internet
implementación de zonas digitales urbanas con acceso gratuito a Internet

conectividad gratuita en parques y lugares públicos

despliegue de puntos de acceso público en áreas urbanas

proyectos de última milla para reducir la brecha de conectividad

aumento de la penetración de Internet en zonas subatendidas

inversiones en infraestructura de última milla

enfoque en estratos 1 y 2

acceso gratuito a Internet en comunidades desfavorecidas

programas de subsidios para familias de bajos ingresos

expandir el acceso a Internet en zonas rurales y apartadas

uso de tecnologías inalámbricas y satelitales

subsidios para proveedores de servicios en zonas de baja densidad poblacional

proyectos de infraestructura para llevar Internet a áreas remotas

educación TIC
integración de herramientas digitales en el sistema educativo

aseguramiento de la conectividad en escuelas y colegios

desarrollo de recursos educativos digitales

adopción de plataformas y aplicaciones educativas

capacitación de docentes en el uso de las TIC

apoyo técnico para la integración de tecnología en la enseñanza

recursos de enseñanza en línea

programas de desarrollo profesional para docentes en tecnología

formación en competencias digitales para estudiantes

uso de herramientas digitales en el aula

programas de capacitación en línea para estudiantes

currículos escolares que incluyen contenido TIC

programa de apropiación tecnológica
integración de la apropiación tecnológica en la estrategia del Plan TIC 2018-2022

integración de la apropiación tecnológica en la planificación estratégica

desarrollo de políticas que fomenten la adopción de tecnologías digitales

promoción activa de la apropiación de las TIC en la sociedad colombiana

alianzas con organizaciones educativas y comunitarias

eventos y talleres de sensibilización tecnológica.

campañas de concientización sobre el uso de las TIC

Situación de las Pymes

necesidad de capacitación en uso de las TIC's
bajo uso de tecnologías de la información y las comunicaciones
legislación que pretende apalancar las pymes
amenaza ante el avance de los procesos de globalización

Retraso en la Adopción de TIC en América Latina

Colombia ha mejorado su posición en índices de competitividad relacionados con las TIC

Avances

crecimiento en el uso de la telefonía móvil
inversión en investigación y desarrollo
mayor conciencia
iniciativas gubernamentales
mejoras de conectividad
aumento de suscriptores de Internet de banda ancha en Colombia

Desafios

formación inadecuada
uso superficial de las TIC's
costos elevados
desconocimiento de beneficios
falta de conciencia entre los empresarios sobre los beneficios potenciales de las TIC.
acceso a contenido digital
problemas de infraestructura
servicios de calidad insuficiente
acceso limitado a Internet

Factores para mejorar la apropiación tecnológica

innovación
la innovación tecnológica contribuye al desarrollo económico
la innovación tecnológica es clave para la competitividad en Colombia

impulso de la innovación a través de la tecnología en diversos sectores económicos

adopción efectiva de tecnología en empresas colombianas

accesibilidad
la accesibilidad tecnológica puede impulsar la igualdad de oportunidades en Colombia
garantizar la accesibilidad tecnológica es esencial para la inclusión en Colombia.

promover la participación de un amplio espectro de la población en la economía digital.

asegurar que todas las personas, independientemente de sus limitaciones, puedan acceder a la tecnología

experiencia de usuario
mejorar la experiencia del usuario a través de la tecnología es esencial en Colombia.

comunicación efectiva con los usuarios a través de la tecnología

simplificación de procesos de compra o uso de servicios en línea.

interfaces intuitivas y amigables en aplicaciones y sitios web

cómo los clientes interactúan y se sienten al utilizar productos o servicios
valor agregado
características específicas de software, servicios adicionales en línea o personalización de productos informáticos

aumenta competitividad de los productos en el mercado

características o aspectos adicionales que se incorporan a los productos o servicios
gestión del conocimiento
potencia los procesos innovadores en las empresas

Promueve la recopilación y difusión de conocimiento relacionado con la tecnología por parte de empresas

implica la captura, organización y distribución eficiente del conocimiento dentro de una empresa