Categories: All - pandemia - producción - argentina - problemas

by Agustina Gallego 4 years ago

238

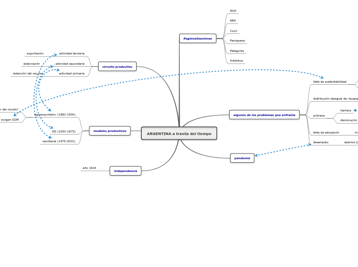
ARGENTINA a través del tiempo

ARGENTINA a través del tiempo

ARGENTINA a través del tiempo

independencia

año 1816

modelos productivos

neoliberal (1975-2001)
ISI (1930-1975)
agroexportador (1880-1930)
surgen OGM
"Granero del mundo"

circuito productivo

actividad primaria
obtención del recurso
actividad secundaria
elaboración
actividad terciaria
exportación

pandemia

algunos de los problemas que enfrenta

desempleo
salarios bajan
falta de educación
involución
pobreza
disminución del IDH
hambre
distribución desigual de riquezas
falta de sustentabilidad
enfermedades
exclusión del mercado mundial

Regionalizaciones

Antártica
Patagonia
Pampeana
Cuyo
NEA
NOA