Categories: All - pruebas - razón - retórica - persuasión

by Jenyfer Carmona 4 years ago

294

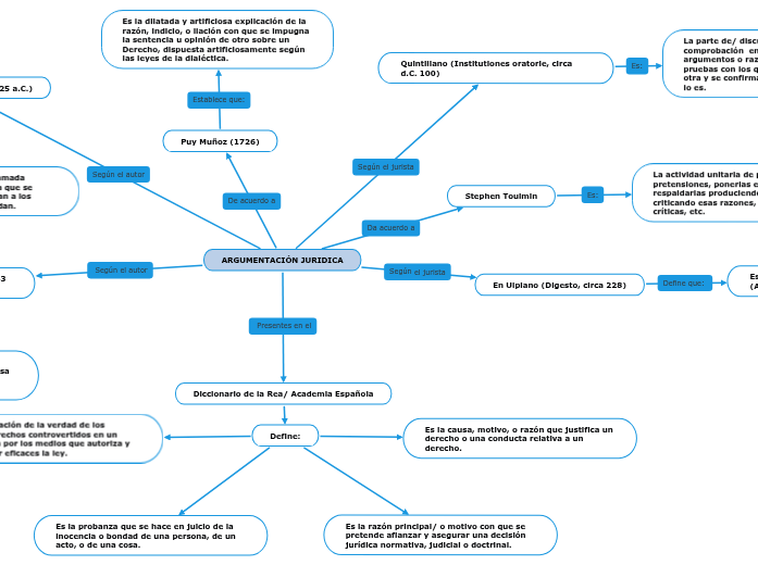
ARGUMENTACIÓN JURIDICA

ARGUMENTACIÓN JURIDICA

ARGUMENTACIÓN JURIDICA

Diccionario de la Rea/ Academia Española

Define:
Es la justificación de la verdad de los hechos y derechos controvertidos en un juicio, hecha por los medios que autoriza y reconoce por eficaces la ley.
Es la probanza que se hace en juicio de la inocencia o bondad de una persona, de un acto, o de una cosa.
Es la causa, motivo, o razón que justifica un derecho o una conducta relativa a un derecho.
Es la razón principal/ o motivo con que se pretende afianzar y asegurar una decisión jurídica normativa, judicial o doctrinal.

Puy Muñoz (1726)

Es la dilatada y artificiosa explicación de la razón, indicio, o ilación con que se impugna la sentencia u opinión de otro sobre un Derecho, dispuesta artificiosamente según las leyes de la dialéctica.

Stephen Toulmin

La actividad unitaria de plantear pretensiones, ponerlas en cuestión, y respaldarlas produciendo razones, criticando esas razones, refutando esas críticas, etc.

En Ulpiano (Digesto, circa 228)

Es una acusación que convence a/ reo (Arguisse accusasse et convicisse).

Quintiliano (Institutiones oratorie, circa d.C. 100)

La parte de/ discurso retórico llamada comprobación en que se muestran los argumentos o razones extraídas de las pruebas con los que se colige una cosa por otra y se confirma lo dudoso por lo que no lo es.

A Cicerón (De inventione libri duo, circa 43 a.C.),

La parte del discurso retórico llamada confirmación que atribuye a la propia causa credibilidad, autoridad y fundamento, simplemente argumentando.

Aristotélica (Retórica, circa 325 a.C.)

La parte del discurso retórico llamada demostración o persuasión en la que se aplican las pruebas que se tengan a los puntos litigiosos que correspondan.