Categories: All - veias - anatomia - artérias - medicamentos

by Hellen gouvea 2 years ago

435

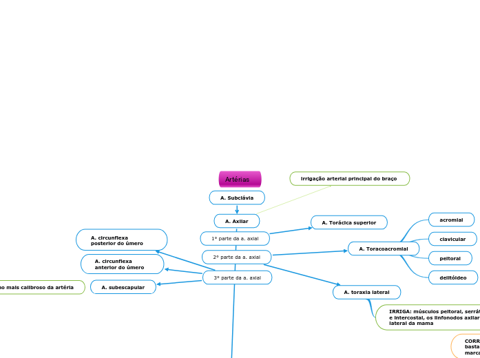
Artérias

Artérias

ramo mais calibroso da artéria

drenam os braços, pescoço e a parede torácica

drenam os braços, as axilas e a parte superior da parede torácica

drenam o antebraço, as articulações dos cotovelos e os braços

drenam as palmas e os dedos das mãos

drenam as faces laterais do antebraço

drenam os dedos das mãos

drenam o sangue do antebraço

drenam o sangue proveniente das faces mediais dos membros superiores

A. subescapular

A. circunflexa posterior do úmero

A. circunflexa anterior do úmero

A. toraxia lateral

IRRIGA: músculos peitoral, serrátil anterior e intercostal, os linfonodos axilares e a face lateral da mama

A. Toracoacromial

delltóideo

peitoral

clavicular

acromial

3° parte da a. axial

2° parte da a. axial

1° parte da a. axial

A. Subclávia

A. Torácica superior

CORRELAÇÕES CLÍNICAS: as veias da fossa cubital são importantes para a administração intravenosa de medicamentos. Devido a grande variabilidade, é importante que o trajeto das veias seja confirmado pela palpação. Portanto, quando um pulso arterial é tomado, uma artéria braquial superficial deve ser levada em consideração. Medicamentos não devem ser injetados na artéria, uma vez que algumas substâncias, durante a injeção intra-arterial, podem ter efeitos tóxicos devido à sua diluição reduzida.

Arco venoso palmar profundo

Vv. metacarpais palmares

Vv. digitais palmares

Arco venoso palmar superficial

V. cefálica antebraço

V. intermediária basílica

V. intermediária cefálica

Vv. braquiais

Vv. ulnares

Vv. interósseas

Vv. radiais

V. intermediária do cotovelo

V. basílica do antebraço

V. intermediária do antebraço

V. basílicas

V. axilar

V. cefálica

drenam o sangue proviniente da face lateral dos membros superiores

CORRELAÇÃO CLÍNICA: boa acessibilidade é bastante utilizada para implementação de marca-passos cardíacos ou catetres

VEIAS

V. subclávia

PORIXIMO AO ÚMERO PROXIMO AO OMBRO

A. Ulnar

A. interósea comum

A. interósea anterior

Arco palmar supeficial

A. digitais palmares próprias e comuns

A. interósea posterior

Ramo palmar profundo

A. braquial profunda

A. colateral média

A. colateral radial

A. Axilar

A. Braquial

A. Radial
Arco palmar profundo

Aa. metacarpais palmares

Ramo palmar superficial
A. colateral ulnar inferior
A. colateral úlnar superior

irrigação arterial principal do braço

Artérias