Categories: All - psicogenético - hipótesis - desarrollo - escritura

by DOLORES MUTUMBAJOY 4 years ago

269

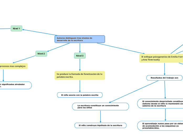
Autores distinguen tres niveles de desarrollo de la escritura

Autores distinguen tres niveles de desarrollo de la escritura

Autores distinguen tres niveles de desarrollo de la escritura

El enfoque psicogenetico de Emilia Ferreiro y Ana Teverousky

Primera mirada critica del enfoque es el método de enseñanza de la lectura.
Método fonético y método alfabético
Primeras afirmaciones se refiere a la posibilidad de ver el fracaso escolar como una situación propicia para indagar.
En 1979 aparece un libro titulado "Los sistemas de escritura de los niños"
Producto de dos años de investigacion de Mexico y Argentina.
Investigadoras argentinas que desarrollan su enfoque psicogenetico
Basada en la teoría de psicogenética de Piaget
Objeto primordial
Entender el sistema de ideas de los niños construyen sobre la naturaleza de este objeto social el sistema de escritura.
Resultados del trabajo son
El conocimiento desarrollado constituye un sistema donde el niño lo mantendrá como saberes de la escritura

El aprendizaje nuevo pasa por un sistema de acomodación a los esquemas ya preestablecidos.

La escritura constituye un conocimiento para los niños

El niño construye hipótesis de la escritura

Nivel 3

Se produce la llamada de fonetizacion de la palabra escrita.
El niño asocia con la palabra escrita

Nivel 2

El niño desarrolla procesos mas complejos
Permitirán construir significados alrededor de la lengua escrita.

Nivel 1

El niño entre en razon en que es el dibujo y en que es la grafía
Procesos que se generan en dos principios

Principios de variados cualitativa interna

Esto significa que tres letras iguales seguidas no dicen nada.

Principio de la cantidad mínima

El niño pregunta cuantas letras necesitan necesita para decir algo