Categories: All - trabajadores - laboral - afiliados - accidente

by oscar morales 3 years ago

251

Calificación de origen y pérdida de la capacidad laboral

Calificación de origen y pérdida de la capacidad laboral

Floating topic

Calificación de origen y pérdida de la capacidad laboral

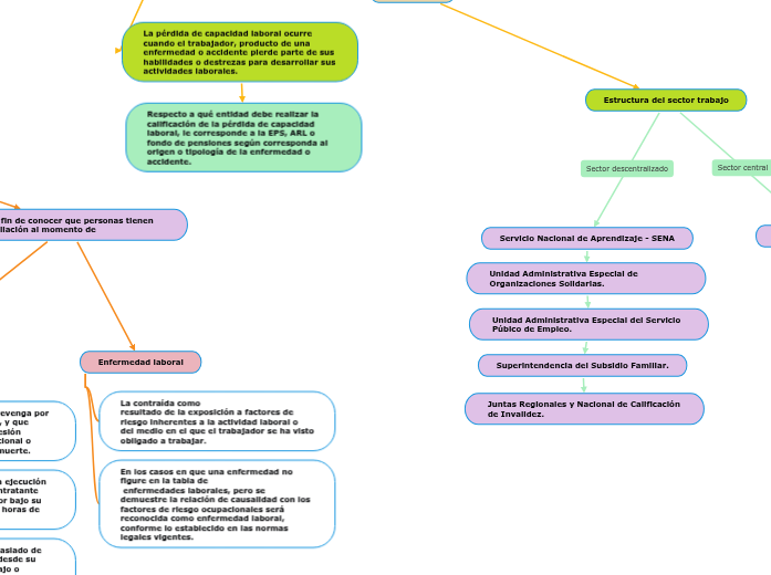
La pérdida de capacidad laboral ocurre cuando el trabajador, producto de una enfermedad o accidente pierde parte de sus habilidades o destrezas para desarrollar sus actividades laborales.

Respecto a qué entidad debe realizar la calificación de la pérdida de capacidad laboral, le corresponde a la EPS, ARL o fondo de pensiones según corresponda al origen o tipología de la enfermedad o accidente.

1072/2015

Estructura del sector trabajo
Ministerio del trabajo
Servicio Nacional de Aprendizaje - SENA

Unidad Administrativa Especial de Organizaciones Solidarias.

Unidad Administrativa Especial del Servicio Púbico de Empleo.

Superintendencia del Subsidio Familiar.

Juntas Regionales y Nacional de Calificación de Invalidez.

1562/2012

Se modifica el Sistema de Riesgos Laborales y se dictan otras disposiciones en materia de Salud Ocupacional.
Afiliados al Sistema General de Riesgos Laborales

Con el fin de conocer que personas tienen esa afiliación al momento de

Enfermedad laboral

En los casos en que una enfermedad no figure en la tabla de enfermedades laborales, pero se demuestre la relación de causalidad con los factores de riesgo ocupacionales será reconocida como enfermedad laboral, conforme lo establecido en las normas legales vigentes.

La contraída como resultado de la exposición a factores de riesgo inherentes a la actividad laboral o del medio en el que el trabajador se ha visto obligado a trabajar.

Accidente de trabajo

El que se produzca por la ejecución de actividades recreativas, deportivas o culturales, cuando se actúe por cuenta o en representación del empleador o de la empresa usuaria cuando se trate de trabajadores de empresas de servicios temporales que se encuentren en misión.

El ocurrido durante el ejercicio de la función sindical aunque el trabajador se encuentre en permiso sindical siempre que el accidente se produzca en cumplimiento de dicha función.

El que se produzca durante el traslado de los trabajadores o contratistas desde su residencia a los lugares de trabajo o viceversa, cuando el transporte lo suministre el empleador.

Aquel que se produce durante la ejecución de órdenes del empleador, o contratante durante la ejecución de una labor bajo su autoridad, aún fuera del lugar y horas de trabajo.

Todo suceso repentino que sobrevenga por causa o con ocasión del trabajO, y que produzca en el trabajador una lesión orgánica, una perturbaCión funcional o psiquiátrica, una invalidez o la muerte.

Voluntaria

Trabajadores independientes e informales, siempre y cuando coticen salud en régimen contributivo y se establece el valor de acuerdo al tipo de riesgo expuesto.

Obligatoria

-Trabajadores dependientes, cooperativas y precooperativas de trabajo, jubilados o pensionados reincorporados, estudiantes, trabajadores independientes con tarea de alto riesgo pago por el contratante, miembros de agremiaciones o asociaciones y miembros activos de subsistema nacional.

1295/1994

Sistema General de Riesgos Profesionales.
La cobertura del sistema se inicia desde el día calendario siguiente al de la afiliación.
La afiliación de los trabajadores dependientes es obligatoria para todos los empleadores.
Todos los empleadores deben afiliarse al Sistema General de Riesgos Profesionales.
Es dirigido, orientado, controlado y vigilado por el Estado.

1477/2014

se expide la Tabla de Enfermedades Laborales.
Anexo técnico

Art. 3. Determinación de la causalidad.

La presencia de una enfermedad diagnosticada médicamente relacionada causalmente con ese factor de riesgo.

La presencia de un factor de riesgo en el sitio de trabajo en el cual estuvo expuesto el trabajador, de acuerdo con las condiciones de tiempo, modo y lugar, teniendo en cuenta criterios de medición, concentración o intensidad.

Art.2. La relación de causalidad.

En los casos en que una enfermedad no figure en la tabla de enfermedades laborales, pero se demuestre la relación de causalidad con los factores de riesgo ocupacional, será reconocida como enfermedad laboral.

Una doble entrada

Para determinar el diagnóstiqo médico en los trabajadores afectados.

Para facilitar la prevención de enfermedades en las actividades laborales.