Categories: All - rehabilitación - enfermedad - dictamen - normatividad

by John Sebastian OSPINA PENA 4 years ago

394

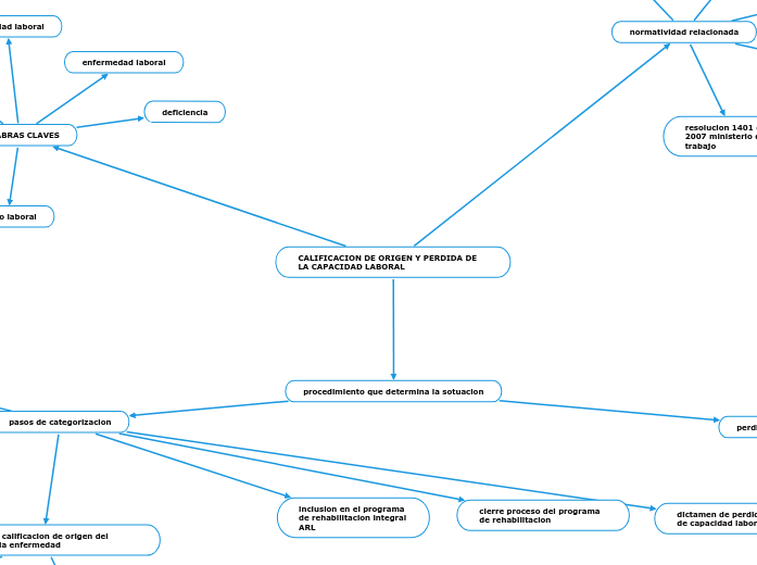
CALIFICACION DE ORIGEN Y PERDIDA DE LA CAPACIDAD LABORAL

CALIFICACION DE ORIGEN Y PERDIDA DE LA CAPACIDAD LABORAL

CALIFICACION DE ORIGEN Y PERDIDA DE LA CAPACIDAD LABORAL

procedimiento que determina la sotuacion

pasos de categorizacion
dictamen de perdida de capacidad laboral
cierre proceso del programa de rehabilitacion
inclusion en el programa de rehabilitacion integral ARL
concepto de calificacion de origen del accidente o la enfermedad

calificacion de la enfermedad o del accidente como de origen laboral

calificación del accidente o de la enfermedad como de origen común

junta ordinaria

junta nacional

junta regional

solicitud de analisis del puesto de trabajo
solicitud por parte de la EPS calificacion de origen de una enfermedad
perdida de capacidad laboral
perdida de habilidades, destrezas, actitudes, entre otras

normatividad relacionada

resolucion 1401 de 2007 ministerio del trabajo
se encarga de reglamenta todos lo incidentes y accidentes de trabajo
decreto 1352 de 2013 ministerio del trabajo
reglamenta la organizacion y funcionamiento de las juntas de calificacion de invalidez.
decreto 1477 de 2014
encargada de epedir la tabla de enfermedades laborales
decreto 723 de 2013 ministerio del trabajo
reglamenta la afiliacion del sistema general de riesgo laboral
decreto 1507 de 2014
este es el encargado de expedir el manual unico de calificacion de la perdida de la capacidad laboral y ocupacional

PALABRAS CLAVES

deficiencia
condición salud
riesgo laboral
accidente
enfermedad laboral
capacidad laboral
actividad