Categories: All - epidemiología - pandemia - prevalencia - bioestadística

by Camilo Miranda 1 year ago

168

CAMILO ANDRES GUTIERREZ MIRANDA VIGILANCIA EPIDEMILOGICA AÑO 2024

CAMILO ANDRES  GUTIERREZ   MIRANDA  

VIGILANCIA EPIDEMILOGICA AÑO 2024

CAMILO ANDRES GUTIERREZ MIRANDA VIGILANCIA EPIDEMILOGICA AÑO 2024

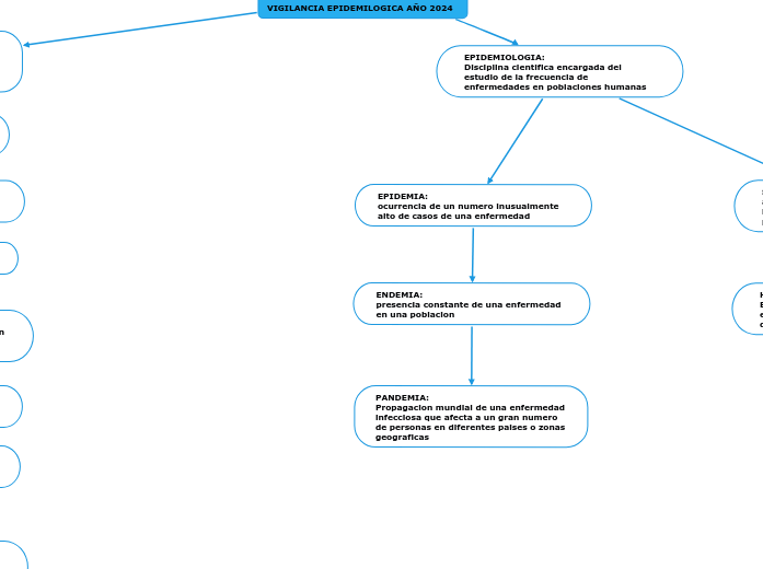
EPIDEMIOLOGIA: Disciplina cientifica encargada del estudio de la frecuencia de enfermedades en poblaciones humanas

EPIDEMIA: ocurrencia de un numero inusualmente alto de casos de una enfermedad
ENDEMIA: presencia constante de una enfermedad en una poblacion

PANDEMIA: Propagacion mundial de una enfermedad infecciosa que afecta a un gran numero de personas en diferentes paises o zonas geograficas

SALUD: aspecto fundamental que abarca el bienestar sisico, mental y social de las personas
HISTORIA NATURAL DE UNA ENFERMEDAD: es el curso que sigue una enfermedad desde su inicio hasta su resolucin

BIOESTADISTICA es una disciplina que combina los conceptos de biologia y estadistica para analizar datos biologicos y medicos

MUESTRA: subconjunto de poblcion seleccionada para ser analizada
iINDICADOR: medida cuantitativa para representar una caracteristica de cierta poblacioin

FRECUENCIA: cantidad de veces que ocurre un evento

PROPORCION: Se usa para expresar la relacion entre un subgrupo y el tamaño total de la poblacion

POBLACION: Individuos que comparten algo en comun en un determinado estudio

PREVALENCIA: medida que proporciona informacion sobre la magnitud de una enfermedad

INCIDENCI:A: tasa de ocurrencia de nuevos casos de una enfermedad en una poblacion en un tiempo determinado