Categories: All - personalidad - sexismo - nacionalismo - voto

by Maria Moquera Castillo 4 years ago

1195

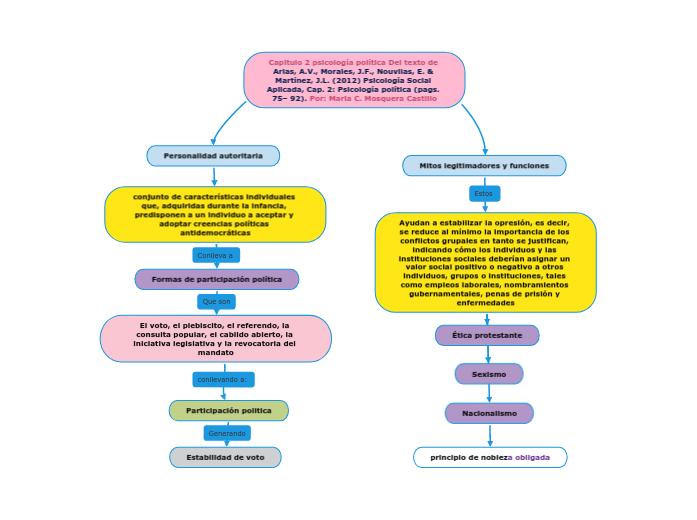
Capitulo 2 psicología política Del texto de Arias, A.V., Morales, J.F., Nouvilas, E. & Martínez, J.L. (2012) Psicología Social Aplicada, Cap. 2: Psicología política (pags. 75– 92). Por: Maria C. Mosquera Castillo

Capitulo 2 psicología política Del texto de Arias, A.V., Morales, J.F., Nouvilas, E. & Martínez, J.L. (2012) Psicología Social Aplicada, Cap. 2: Psicología política (pags. 75– 92). Por: Maria C. Mosquera Castillo

Capitulo 2 psicología política Del texto de Arias, A.V., Morales, J.F., Nouvilas, E. & Martínez, J.L. (2012) Psicología Social Aplicada, Cap. 2: Psicología política (pags. 75– 92). Por: Maria C. Mosquera Castillo

Mitos legitimadores y funciones

Ayudan a estabilizar la opresión, es decir, se reduce al mínimo la importancia de los conflictos grupales en tanto se justifican, indicando cómo los individuos y las instituciones sociales deberían asignar un valor social positivo o negativo a otros individuos, grupos o instituciones, tales como empleos laborales, nombramientos gubernamentales, penas de prisión y enfermedades
Nacionalismo

principio de nobleza obligada

Sexismo
Ética protestante

Personalidad autoritaria

conjunto de características individuales que, adquiridas durante la infancia, predisponen a un individuo a aceptar y adoptar creencias políticas antidemocráticas
Formas de participación política

El voto, el plebiscito, el referendo, la consulta popular, el cabildo abierto, la iniciativa legislativa y la revocatoria del mandato

Participación politica

Estabilidad de voto