Categories: All - emociones - educación - sesgos - motivación

by Lisbeyka Delgado 2 years ago

274

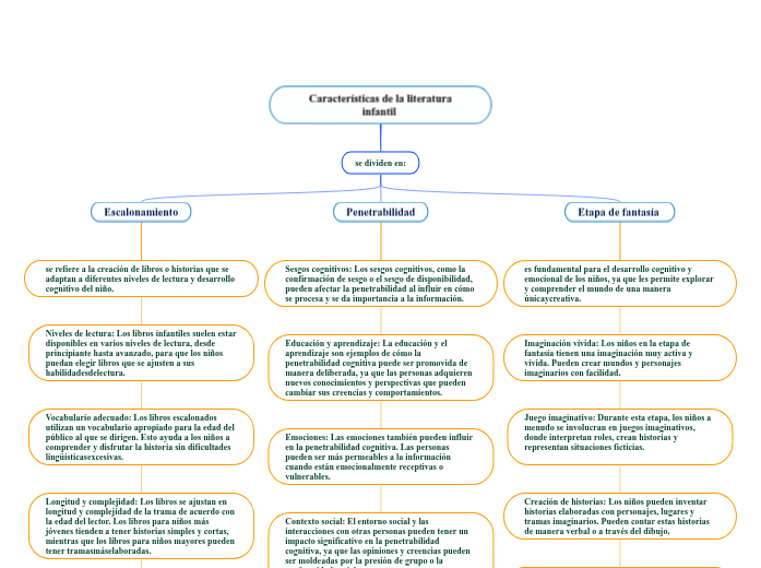
Características de la literatura infantil

Características de la literatura           infantil

Características de la literatura infantil

se dividen en:

Etapa de fantasía
es fundamental para el desarrollo cognitivo y emocional de los niños, ya que les permite explorar y comprender el mundo de una manera únicaycreativa.

Imaginación vívida: Los niños en la etapa de fantasía tienen una imaginación muy activa y vívida. Pueden crear mundos y personajes imaginarios con facilidad.

Juego imaginativo: Durante esta etapa, los niños a menudo se involucran en juegos imaginativos, donde interpretan roles, crean historias y representan situaciones ficticias.

Creación de historias: Los niños pueden inventar historias elaboradas con personajes, lugares y tramas imaginarios. Pueden contar estas historias de manera verbal o a través del dibujo.

Personajes imaginarios: Los niños pueden tener amigos imaginarios o personajes ficticios con los que interactúan y a los que les atribuyen personalidades y características únicas

Exploración de emociones: A través de la fantasía, los niños pueden explorar sus emociones y resolver problemas de manera simbólica en un entorno seguro.

Penetrabilidad
Sesgos cognitivos: Los sesgos cognitivos, como la confirmación de sesgo o el sesgo de disponibilidad, pueden afectar la penetrabilidad al influir en cómo se procesa y se da importancia a la información.

Educación y aprendizaje: La educación y el aprendizaje son ejemplos de cómo la penetrabilidad cognitiva puede ser promovida de manera deliberada, ya que las personas adquieren nuevos conocimientos y perspectivas que pueden cambiar sus creencias y comportamientos.

Emociones: Las emociones también pueden influir en la penetrabilidad cognitiva. Las personas pueden ser más permeables a la información cuando están emocionalmente receptivas o vulnerables.

Contexto social: El entorno social y las interacciones con otras personas pueden tener un impacto significativo en la penetrabilidad cognitiva, ya que las opiniones y creencias pueden ser moldeadas por la presión de grupo o la conformidad social.

Razonamiento crítico: La capacidad de ejercer el razonamiento crítico es importante en la penetrabilidad cognitiva, ya que permite evaluar de manera objetiva la información y tomar decisiones informadas.

Efecto de la motivación: La motivación personal puede afectar la penetrabilidad cognitiva. Las personas pueden ser más resistentes a cambiar sus creencias si están altamente motivadas para mantenerlas.

Flexibilidad cognitiva: Las personas que son cognitivamente penetrables tienden a ser más flexibles en sus creencias y opiniones, ya que están dispuestas a modificar sus pensamientos en función de nueva información.

Escalonamiento
se refiere a la creación de libros o historias que se adaptan a diferentes niveles de lectura y desarrollo cognitivo del niño.

Niveles de lectura: Los libros infantiles suelen estar disponibles en varios niveles de lectura, desde principiante hasta avanzado, para que los niños puedan elegir libros que se ajusten a sus habilidadesdelectura.

Vocabulario adecuado: Los libros escalonados utilizan un vocabulario apropiado para la edad del público al que se dirigen. Esto ayuda a los niños a comprender y disfrutar la historia sin dificultades lingüísticasexcesivas.

Longitud y complejidad: Los libros se ajustan en longitud y complejidad de la trama de acuerdo con la edad del lector. Los libros para niños más jóvenes tienden a tener historias simples y cortas, mientras que los libros para niños mayores pueden tener tramasmáselaboradas.

Ilustraciones: Las imágenes son esenciales en la literatura infantil y deben ser apropiadas para la edad y el contenido del libro. Los libros para niños pequeños suelen tener ilustraciones coloridasyllamativas.

Temas relevantes: Los libros infantiles a menudo tratan temas que son relevantes y significativos para los niños, como la amistad, la familia, el crecimiento y el aprendizaje.

Personajes atractivos: Los personajes en libros infantiles deben ser atractivos y fácilmente identificables para los niños. Pueden ser animales antropomórficos, niños u otros seresimaginarios.

Progresión gradual: Los niveles de lectura se escalonan de manera gradual para permitir que los niños avancen a su propio ritmo y desarrollen sus habilidades de lectura de maneraprogresiva.