Categories: All - explicativo - cuantitativo - mixto - correlacional

by Jose Angel 6 years ago

1256

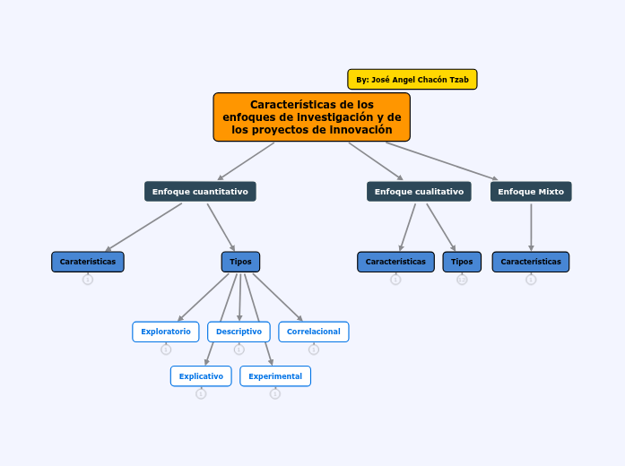
Características de los enfoques de investigación y de los proyectos de innovación

Características de los enfoques de investigación y de los proyectos de innovación

By: José Angel Chacón Tzab

Características de los enfoques de investigación y de los proyectos de innovación

Enfoque Mixto

• Perspectiva más precisa del fenómeno • Mayor amplitud y profundidad de entendimiento • Mejor exploración y explotación de datos • Mayor variedad de perspectiva del problema • Datos más ricos y variados

Enfoque cualitativo

Investigación de acción

Busca mejorar la calidad de la acción a través del estudio de una situación social

Narrativa

Recolecta datos acerca de historias de vida y experiencias de ciertas personas para su análisis y descripción

Teoría fundamendata

Busca generar teorías que expliquen un fenómeno social en su ámbito natural

Etnografía

Busca comprender el estilo de vida de una unidad social concreta

Investigación de caso

Busca analizar y comprender las partes de una situación y de su relación entre ellas

Investigación fenomenológica

Busca el comprender las percepciones de la gente sobre una determinada situación

Características
• Interpretativo • Su intención es comprender • Riqueza interpretativa • Contextualización del entorno • Detalles y experiencias únicas • Flexible • Holístico • No se puede generalizar

Enfoque cuantitativo

Tipos
Experimental

• Este estudio involucra una o más variables y la relación existente con alguna variable dependiente • Establece si existen diferencias significativas

Explicativo

Busca determinar las causas de los eventos o sucesos dentro del estudoo

Correlacional

• Relación que existe entre temas • Hipótesis • Involucra ciencias funcionales y no funcionales

Descriptivo

Este se caracteriza por la descripción con base a la ciencia acerca de las características de algún problema.

Exploratorio

Este tipo de investigación es orientada según el tipo de conocimientos que se pretende alcanzar; al mismo tiempo se distingue por la flexibilidad de su metodología aplicada. Este tipo de investigación no se ha hecho o si bien se ha hecho, no se ha sido muy recurrente.

Caraterísticas
• Positivista • Medición penetrante y controlada • Objetivo • Visión externa al problema • Positivismo lógico • Orientado al resultado • Datos lógicos, repetibles y extrapolables • Realidad estática • Más controlado