Categories: All - privatización - regulación - explotación - competencia

by Ana Maria 5 years ago

502

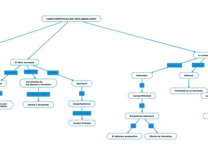
CARACTERÍSTICAS DEL NEOLIBERALISMO

CARACTERÍSTICAS DEL NEOLIBERALISMO

CARACTERÍSTICAS DEL NEOLIBERALISMO

La competencia

Problemas
Explotación laboral
Competencia desleal
La falta de regulación

Establecer limites

Obtener
Variedad en el mercado
Fomentar
Competitividad

Relaciones laborales

Oferta de Servicios

El sistema productivo

El libre mercado

Apertura
Importaciones

Sector Privado

Mercado
restricciones por parte del Estado
Los precios de los bienes y servicios
Oferta y demanda

Privatización

Administracion
Entidades privadas

Seguridad

Salud

Educación