Categories: All - sedentarios - arquitectura - alfarería - agricultura

by Cindy Ayari 4 years ago

299

Características evolutivas del Indígena Americano en cada una de sus etapas

Características evolutivas del Indígena Americano en cada una de sus etapas

Alumno: Sebastian Ramirez 1er año "A"

Topic flotante

Características evolutivas del Indígena Americano en cada una de sus etapas

Etapa3 Agrícola Avanzada:

Fueron pueblos sedentarios; construyeron ciudades-estados, algunas de ellas de varios miles de habitantes.
Desarrollaron una agricultura intensiva, basada en el cultivo de terrazas y en el uso de sistema de riego y de abonos.

Los incas practicaron la cría y formaron grandes rebaños de llamas, que utilizaban como bestias de carga y para la producción de lana.

Tenían una organización social en clases: 1) Clases gobernante, controlaba los medios de producción, además de los oficios sacerdotales. 2) Los campesinos. 3) Los artesanos y mercaderes.

Organizaron un ejército imperial, que sirvió a las conquistas.

Desarrollaron la matemática, la astronomía, un sistema, cronológico (el calendario) y otro de comunicación a grandes distancias (el correo). También desarrollaron las prácticas arquitectónicas, representadas en los gigantescos monumentos construidos, por ejemplo, en Teotihuacán (México) y en el Cuzco (Perú).

Presentaron apreciables progresos en el hilado y en el tejido, en la escritura y en la cerámica.

Los aztecas contaron con una escritura jeroglífica y los incas con los quipus.

Etapa 2 Protoagrícola o agrícola Media

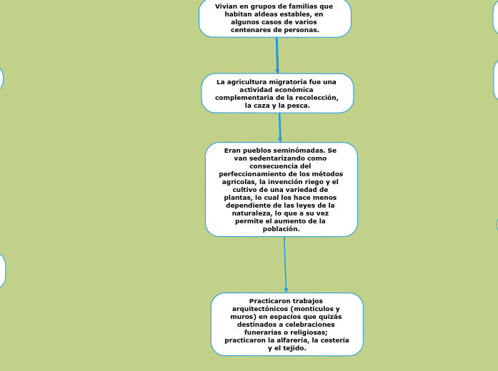
Practicaron trabajos arquitectónicos (montículos y muros) en espacios que quizás destinados a celebraciones funerarias o religiosas; practicaron la alfarería, la cestería y el tejido.
Eran pueblos seminómadas. Se van sedentarizando como consecuencia del perfeccionamiento de los métodos agrícolas, la invención riego y el cultivo de una variedad de plantas, lo cual los hace menos dependiente de las leyes de la naturaleza, lo que a su vez permite el aumento de la población.
La agricultura migratoria fue una actividad económica complementaria de la recolección, la caza y la pesca.
Vivian en grupos de familias que habitan aldeas estables, en algunos casos de varios centenares de personas.

Etapa 1 Preagrícola

Vivian de la recolección, la caza y la pesca
Se veían obligados a emigrar con frecuencia en busca de alimentos. Habitaban en comunidades de pequeños grupos familiares, en chozas o en cavernas.

Fabricaban utensilios de madera, piedra y hueso, que empleaban en las labores de cacería

Conocían como obtener el fuego.

Creían en seres sobrenaturales.

Tenían médicos o curanderos (shamanes), que pretendían curar las enfermedades mediante procedimientos de tipo mágico.