Categories: All - provincias - zona - límites - parroquias

by MICAELA SAMIRA LASTRA GUANOQUIZA 4 years ago

631

Características generales del Ecuador

Características generales del Ecuador

Características generales del Ecuador

What's your essay about?

Type in the title of your essay.

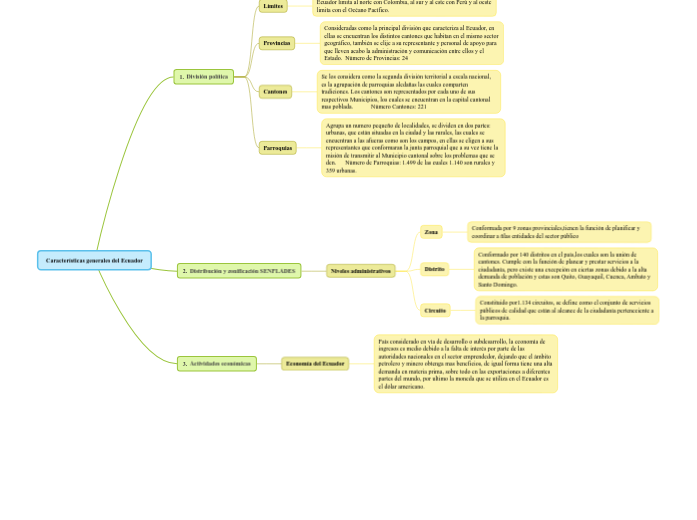
Actividades económicas

Work on the structure of your essay.

Economía del Ecuador
País considerado en vía de desarrollo o subdesarrollo, la economía de ingresos es medio debido a la falta de interés por parte de las autoridades nacionales en el sector emprendedor, dejando que el ámbito petrolero y minero obtenga mas beneficios, de igual forma tiene una alta demanda en materia prima, sobre todo en las exportaciones a diferentes partes del mundo, por ultimo la moneda que se utiliza en el Ecuador es el dólar americano.

Summarize your essay by restating the main ideas of your thesis and body paragraphs.

Type them in.

Distribución y zonificación SENPLADES

Analyze another essay written on this topic

Find at least one example and see whether it is well written or not.

Niveles administrativos

Type in the title and the author(s)
of the essay which you're going to analyze.

Circuito

Is the logical sequence of the essay accurate or faulty?

Select an option:

AccurateFaulty

Constituido por1.134 circuitos, se define como el conjunto de servicios públicos de calidad que están al alcance de la ciudadanía perteneciente a la parroquia.

Distrito

Conformado por 140 distritos en el país,los cuales son la unión de cantones. Cumple con la función de planear y prestar servicios a la ciudadanía, pero existe una excepción en ciertas zonas debido a la alta demanda de población y estas son Quito, Guayaquil, Cuenca, Ambato y Santo Domingo.

What evidence do(es) the author(s) present?

Type in the evidence.

Add notes if you need larger blocks of text.

Zona

Conformada por 9 zonas provinciales,tienen la función de planificar y coordinar a ñlas entidades del sector público

What claims do(es) the author(s) make?

Type them in.

División política

Research your topic

Write down the sources you will base your essay on.

Parroquias
Agrupa un numero pequeño de localidades, se dividen en dos partes: urbanas, que están situadas en la ciudad y las rurales, las cuales se encuentran a las afueras como son los campos, en ellas se eligen a sus representantes que conformaran la junta parroquial que a su vez tiene la misión de transmitir al Municipio cantonal sobre los problemas que se den. Número de Parroquias: 1.499 de las cuales 1.140 son rurales y 359 urbanas.
Cantones
Se los considera como la segunda división territorial a escala nacional, es la agrupación de parroquias aledañas las cuales comparten tradiciones. Los cantones son representados por cada uno de sus respectivos Municipios, los cuales se encuentran en la capital cantonal mas poblada. Número Cantones: 221
Provincias

List second-hand information :

comments, interpretations, or discussions regarding the original material, etc.

Consideradas como la principal división que caracteriza al Ecuador, en ellas se encuentran los distintos cantones que habitan en el mismo sector geográfico, también se elije a su representante y personal de apoyo para que lleven acabo la administración y comunicación entre ellos y el Estado. Número de Provincias: 24

What secondary source(s) will you take into account for your research?

Type in your source(s)

or

Add hyperlinks to your source(s).

Límites

List first-hand information :

Ecuador limita al norte con Colombia, al sur y al este con Perú y al oeste limita con el Océano Pacífico.

What primary source(s) will you take into account for your research?

Type it (them) in.