Categories: All - radicales - insuficiencia - proteínas - lesión

by Juliana Bravo 3 months ago

557

Caso Clínico. Paciente 24 años

Caso Clínico. Paciente 24 años

proteolisis

lipolisis

glucogenolisis

cambio de vias metabolicas

carbohidratos

lipidos

agotamiento de suministros de

Insuficiencia cardiaca

- disponibilidad sanguínea

s41008

Intestino

Se observan

A nivel submucosas

Desarrollo de nódulos

Lesión progresa

Inclinación anterior de cabeza

Inclinación anterior de tronco

CV

CRF

CVF

CPT <80%

Reducción del capacidades pulmonar

Limitación en articulación costovertebral

Disminución de rotación interna

Disminución de mov en balanceo inicial

Disminución de la eversión

Disminución de mov en balanceo terminal

Disminución de mov en apoyo inicial

Disminución de Aducción de rodilla

Ganglios linfáticos

estómago

(I50)

CLÁSICO

ENDÉMICO

ROM

- volumen de eyección

Afectación en la ley de Frank-starling

Disminución del llenado ventricular

Limitación en llenado auricular

Limitación en diástole

- Fuerza en balance

- Fuerza en apoyo

Tensor de la fascia lata

Alargamiento

Aductor corto

Aductor largo

Incapacidad de suplir

- disponibilidad de 02 en sangre

- de la cantidad de aire inhalado

Glúteo menor

+ de las demandas energéticas

+ Esfuerzo respiratorio

- Saturacion de oxigeno

aumento del esfuerzo muscular

+ necesidades tisulares de O2

uso de musculos accesorios

Reducción

causa una

Afectación del asa de balde

Medio-lateral

Antero-posterior

Reducción del aumento del diámetro

- elevación de costillas

- descenso diafragmático

del aumento del diámetro vertical

- de la capacidad contráctil

Patrón de respiración inadecuado

Menor movimiento en

Balanceo terminal

Apoyo medio

Disminución de la inclinación anterior

Disminución de mov de pelvis

Extensores de los dedos

Gastrocnemios

Acortamiento

Glúteo mayor

Glúteo medio

Incapacidad de mantener el equilibrio

Isquiotibiales

Compensación

Riesgo de caída

Músculos anti gravitatorios

COP hacia anterior

Fuerzas de reacción vertical hacia anterior

Retroversión de pelvis

Modificaciones estructurales

Desplazamiento anterior centro de masa

Alteraciones en la alineación postural

estimulo mecanico nocivo

Vía espinotalámica

Sensibilidad cutanea

Subida del impulso nervioso

Respuesta de nociceptores cutáneos

Célula en escama cornea

Queratinización del citoplasma

Perdida del núcleo

Cornificación de células superficiales

Hiperqueratosis

zona perianal

Tejido epitelio plano estratificado

Lesiones en epidermis

S63058

S43018

S540

S530

S4201

S420

Tobillos en inversión

Varo de rodilla

Rotación externa de cadera

Apertura constante de piernas

Fricción en el condiloma

Aplanamiento del diafragma

Proliferación del VHH-8

Las células endoteliales se infectan.

Sarcoma De Kaposi (B21.0)
SK codifica genes

Formación de polipoides

Aumento de presión intrapleural

Colapso del pulmón

Incapacidad del pulmón para expandirse

Disminuye la compliance pulmonar

Aumento en los diámetros del tórax

Alteraciones restrictivas en la función pulmonar

Pequeña insición en la piel

Inserción de tubo torácico

- capacidad de generar fuerza

A nivel cutáneo

- de la capacidad de contracción muscular

Presencia de células inflamatorias en la membrana basal

Tratamientos

Quimioterapia
Doxorrubicina

Antraciclina con dosis acumuladas > 550 mg/m2

Células cancerosas inhibidas

en vísceras

Condilomas

CONDILOMATOSIS (A51.3)

Cambios en la composición corporal

Degradación de

Identificación de la proteína a degradar

Reconocimiento de la Proteasa

Deficit de albumina

- presión oncótica

Diferencia de relación en presiones

Pérdida de masa muscular

Pérdida de la masa grasa

Aminoácidos

Péptidos más pequeños

Uso de reservas de glucógeno

Complicaciones

Inflamación crónica del organismo

Proliferación de microorganismos intestinales
Infección del epitelio intestinal

Síndrome mala absorción de nutrientes intestinal

DESNUTRICIÓN PROTEÍCO CALÓRICA (E44.0)

Disminución disponibilidad de nutrientes

Uso reservas de grasa almacenadas

Hipercatabolismo proteico

crea cadenas de proteina

se unen a un VIH inmaduro

se distribuye por endocitosis

No hay división celular

proceso no selectivo

Genera toxicidad en otras células
Cardiotoxicidad irreversible

Generación de radicales libres

Daño celular

Muerte celular

Progenitoras cardiacas

Cardiomiocitos

Disfunción del músculo cardiaco

Insuficiencia cardiaca

Compromiso pericárdico

Derrame pericardico (I30)

Alteraciones en la presión intrapericardica

+ fricción en las contracciones cardiacas

Actividad mitótica aumenta

Glóbulos rojos

Lesiones que contienen

Color de las heridas

Hemosiderina

+ producción de citoquinas

se presenta disminución de los CD4

Recuento < 200 linfocitos; Estadio 3

SIDA-C (B24)
Inmunosupresión Crónica

Respuesta inmunológica disminuida

Aparición de enfermedades oportunistas

Tratamiento

TARV

Fármacos reducen la cantidad del VIH

Disminución en el apetito

alteraciones en el gusto

Ingesta insuficiente de alimentos

infectando a otras células CD4

daño función en Linfocitos CD4

VIH sin tratamiento
Carga viral aumenta

Desarrollo anormal del endotelio

Obstrucción de vasos sanguíneos

Aumento de la presión hidrostática
Extravasación

EDEMA (R60.1)

Retención de liquido

Tronco

Miembros distales

Aumento de la circunferencia

Derrame pleural Trasudativo

+ proliferación de células fusiformes

VPH

vph tipo 6 o 11

infección y replicación del virus por ADN episomal
células epiteliales

mucosas

anogenital

Infecta el epitelio basal

Micro abrasiones en capa basal

Alteraciones de la barrera epitelial

producción de nuevos virones

progenie se libera

desde la superficie epitelial

VHH8

Gen tat del VIH codifica proteína regulatoria

+ Eficiencia de la transcripción viral
+ Factores de transcripción nuclear (FNKappa)

+ Expresión genética del VHH-8

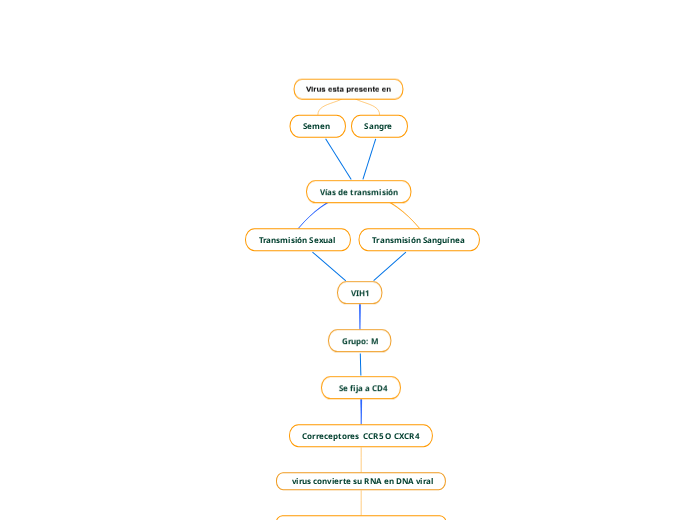
VIH1

Grupo: M

Derrame exudativo

Derrame pleural hemorrágico

Desnutrición proteico calórica grave

VPH tipo 16

Taponamiento pericárdico

SIDA-B

SIDA-A

Integridad tegumentaria

Ventilación

Capacidad aeróbica

Medidas antropométricas

Dolor

Postura

Circulación

Marcha

Inflamación de los tejidos blandos por retención de liquido en el espacio intersticial. El líquido es predominantemente agua.

Balance

Desempeño Muscular

Drenaje del quilo

Toracotomía

Aumento del quiloflotante

Afectación de membranas mucosas de los ganglios linfaticos

Proliferación de celulas cancerosas

Bloqueo del drenaje linfatico

Formación o presencia de múltiples condilomas (lesiones papulosa queratinocitica de forma y tamaño diverso de consistencia firme y elastica)

Acumulación de más de 50ml de líquido pericárdico seroso en el espacio pericárdico, disminuyendo su espacio y ejerciendo alteraciones entre presión intrapericardica < presión diastólica

Presencia anormal de líquido de aspecto lechoso en el espacio pleural que se origina en el sistema linfático gastrointestinal.

Quilotórax (J94.0)

Expansión del espacio pleural

VPH tipo 18

Tipo de cáncer en el que aparecen lesiones- parches de tejido anormal en la piel, los vasos sanguineos, ganglios linfáticos, vísceras u otros tejidos del cuerpo.

Es una deficiencia energética causada por el déficit de todos los macronutrientes, especialmente proteínas y calorías junto con hipoalbuminemia moderada

Síndrome de inmunodeficiencia adquirida con severidad sintomatica

Se fija a CD4

Correceptores CCR5 O CXCR4

virus convierte su RNA en DNA viral
ADN célula huésped ahora ADN viral

con maquinaria del linfocito

Vías de transmisión

Transmisión Sanguínea

Transmisión Sexual

Virus esta presente en

Sangre

Semen