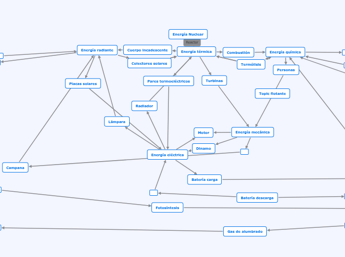
Turbinas Mind Maps - Public Gallery

Explore our wide public collection of turbinas mind maps created by Mindomo users all over the world. Here, you can find all public diagrams related to turbinas. You can view these examples to get some inspiration. Some diagrams also give you the right to copy and edit them. This flexibility allows you to use these mind maps as templates, saving time and giving you a strong starting point for your work. You can contribute to this gallery with your own diagrams once you make them public, and you can be a source of inspiration for other users and be featured here.