Categories: All - hiperglucemia - insulina

by JESSICA NATHALIA ORDOÑEZ 4 years ago

1713

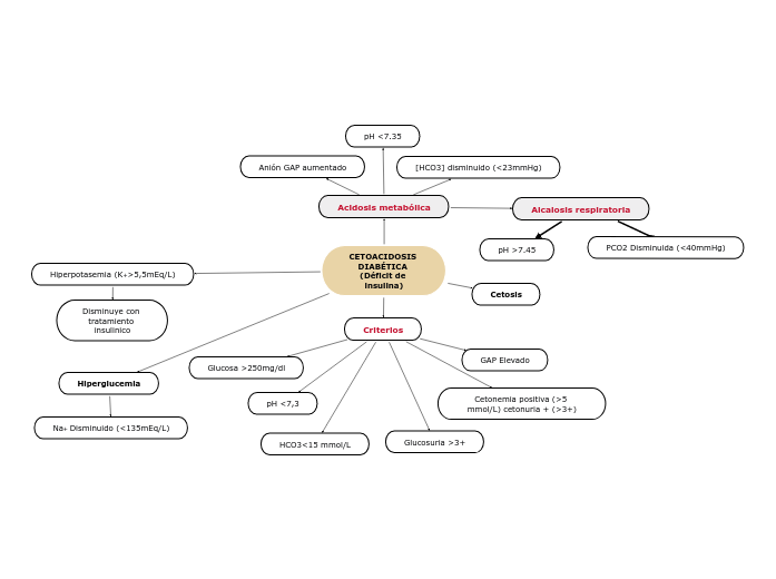
CETOACIDOSIS DIABÉTICA (Déficit de insulina)

CETOACIDOSIS DIABÉTICA (Déficit de insulina)

CETOACIDOSIS DIABÉTICA (Déficit de insulina)

Hiperpotasemia (K+>5,5mEq/L)

Disminuye con tratamiento insulinico

Acidosis metabólica

pH <7.35
Alcalosis respiratoria
PCO2 Disminuida (<40mmHg)
pH >7.45
[HCO3] disminuido (<23mmHg)
Anión GAP aumentado

Cetosis

Criterios

Glucosuria >3+
GAP Elevado
Cetonemia positiva (>5 mmol/L) cetonuria + (>3+)
HCO3<15 mmol/L
pH <7,3
Glucosa >250mg/dl

Hiperglucemia

Na+ Disminuido (<135mEq/L)