Categories: All - crecimiento - políticas - jerarquías - organización

by Andrea Paola Ramos Gutierrez 4 years ago

235

CICLO DE VIDA EN LA ORGANIZACIÓN

CICLO DE VIDA EN LA ORGANIZACIÓN

Presentado Por: Andrea Paola Ramos Gutiérrez

REFERENCIA BIBLIOGRAFICA Arias, J. (2019). Diseño organizacional y modelos estructurales. Universidad Manuela Beltrán. Recuperado de: https://umb.instructure.com/courses/18021/files/2494611?module_item_id=725000

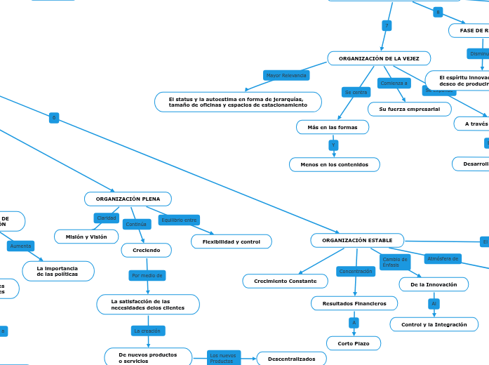
ORGANIZACIÓN DE LA VEJEZ

A través de adquisiciones

Desarrollar nuevos negocios

Su fuerza empresarial

Más en las formas

Menos en los contenidos

El status y la autoestima en forma de jerarquías, tamaño de oficinas y espacios de estacionamiento

CICLO DE VIDA EN LA ORGANIZACIÓN

Proceso Ciclo Vida de la Organización

DIEZ ETAPAS
LA ORGANIZACIÓN INGRESA EN SU FASE

DESAPARICIÓN O MUERTE

Recordando los buenos tiempos

de analizar no el cómo mejorar sino el porqué fracasó.

Inteligentes o Ambiciosos

la organización desde hace mucho tiempo

Necesariamente es momentánea

Prolongada

Por un sentimiento de derrota

BUROCRÁTICA (SENILIDAD)

Las estrategias de mercadotecnia, ventas, producción o financieras

Planeación real y comunicación

De llenar formas y no obtener resultados

Orientación a Resultados

Inclinación al cambio y trabajo en equipo

Viva en aquellos sectores donde existe un mercado cautivo

FASE DE RETIRO

Sobrevivir

Batallas Territoriales

Tradicional de aumentar precios

De tener efecto

El espíritu innovador y el deseo de producir y/o vender

ORGANIZACIÓN ESTABLE

Marketing y Desarrollo

Objeto de la reducción de costos

Seguridad y orden

De la Innovación

Control y la Integración

Resultados Financieros

Corto Plazo

Crecimiento Constante

ORGANIZACIÓN PLENA

Creciendo

La satisfacción de las necesidades delos clientes

De nuevos productos o servicios

Descentralizados

Formar nuevas empresas

Flexibilidad y control

Misión y Visión

ADOLESCENCIA DE LA OGANIZACIÓN

La importancia de las políticas

Se creen incapaces de cometer errores

Planear y Coordinar reuniones

En todas las decisiones

Rápido Crecimiento

LA INFANCIA O FASE DE CRECIMIENTO

Dispuestos a tomar riesgos

Se toman decisiones de manera intuitiva

Vender y Producir

Oportunidades para aumentar los ingresos

Lograr resultados

Estabilidad Organizacional

NACIMIENTO O FASE DE ARRANQUE

Trabajo es Multifuncional

Vender, producir y sobrevivir

Sistemas, procedimiento y políticas

CONCEPCIÓN

Surge una idea sobre negocio

Distintos ángulos

Las posibilidades

Asume el Riesgo

Empresa nace

¿Qué se entiende?

Es el proceso que permite comprender las transformaciones que experimenta una organización.
De su crecimiento y desarrollo durante su existencia.
Un inicio y un final
Diferentes etapas del desarrollo

La duración y cómo se desenvuelve cada fase es variable.