Categories: All - determinismo - historia - ciencia - psicología

by YULITZA GELVEZ 8 months ago

86

CIENCIA Y PSICOLOGÍA

CIENCIA Y PSICOLOGÍA

Bibliografia

https://elibro.net/es/ereader/biblioibero/60836?page=323

Cifuentes-Muñoz, A. (2021). Supuestos epistemológicos en corrientes psicoterapéuticas fundamentales: Una propuesta metodológica. Interdisciplinaria, 38(2), 149+

Gutiérrez Domínguez, M. T. y García García, A. (2017). Procesos psicológicos básicos: un análisis funcional. UNED - Universidad Nacional de Educación a Distancia

Estudiantes: LIZNETH NAYEILY GUEVARA GOMEZ Y YULITZA GELVEZ ROCHA

CIENCIA Y PSICOLOGÍA

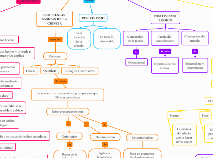
POSITIVISMO LOGICO

Concepcion del mundo
Materialista y determinista
Teoria del conocimiento
Hipotesis de los hechos
Concepcion de la teoria
Operacional

DEFINICIÓN DE LA PSICOLOGÍA COMO CIENCIA

Estudio cientifico
Fenomenos Psicologicos

Primera psicologia cientifica reconocida

Interpeccionismo a finales del siglo XIX

Dealista y Voluntarista

LA ESTRUCTURA DE LAS REVOLUCIONES CIENTIFICAS

Thomas S Kuhu 1962
Como se descartan y sustituyen unas teorias por otras
Debe estudiar la historia de la ciencia para comprender como realizan los cientificos sus descubrimientos

La nocion de la casualida de la ciencia

El estudio de la naturaleza

Eficiente

El motivo de cambio de los objetos

Material

El sustrato fisico del que se esta cronstruido un objeto

Final

El proposito para lo que ha sido creado

Formal

La ciencia del objeto que le hacer ser lo que es

POSITIVISMO

Es todo lo observable
Es la filosofia de la ciencia

PROPUESTAS BASICAS DE LA CIENCIA

Ciencias
Biologicas, entre otras
Quimicas

En una serie de respuestas y presupuestos que NO son cientificos

Estos presupuestos son:

Ontologico

Rama de la filosofia - existencial

Epistemologico

Basa en preguntas de donde viene el conocimiento y evaluar su validez.

Determinismo

Aplica a fenomenos simples y complejos

Fisicas

CARACTERISTICAS DEL CONOCIMIENTO

12. Util
Busca la verdad
11. Predictivo
Trascendental y trata de predecir el futuro
10. Explicativo
Explica los hechos, leyes y principios
9. Legal
Aplica las normas
8. General
El cientifico se ocupa de hechos singulares
7. Sistematica
Lleva un orden logico
6. Comunicable
No es ineflable si no expresable y publico
5. Precisa
Todo es claro
4. Veridica
Se aprueba mediante la experiencia
3. Analitica
Aborda problemas concretos
2. Trasciende de los hechos
Descarta hechos y procede a otros y los explica
1. Pasivo
Parte de los hechos

HISTORIA

Define en 3 rasgos de la ciencia
3. Sirve para: explicar, predecir y controlar la naturaleza
2. Parte de los hechos pero los trasciende para llegar a ennunciados generales
1. Precisos y sus anunciados estan sistematizados y relacionados entre si
Concepto que surge del Psicologo Mario Borge en 1960
Tiene raices de la civilizacion occidental
Desde la epoca de Galileo