Categories: All - cables - resistència

by Eneko Clares 3 years ago

338

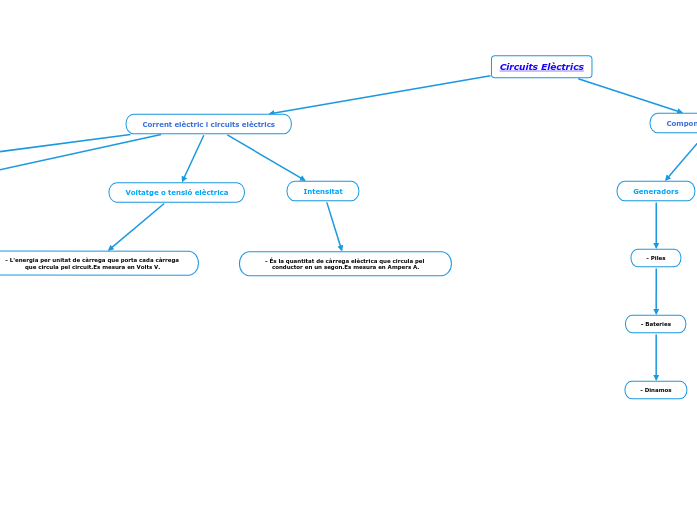
Circuits Elèctrics

Circuits Elèctrics

Circuits Elèctrics

Components d'un circuit

Elements de protecció
- Interruptors

- Polsadors

rdef

Receptors
- Làmpades

- Resistències

- Motors

- Timbres

Elements de control
- Fusibles
Cables de connexió
- De coure

- D'alumini

Generadors
- Piles

- Bateries

- Dinamos

Corrent elèctric i circuits elèctrics

Resistència
- És l'oposició que presenta un element del circuit al pas del corrent.Es mesura en ohms
Intensitat
- És la quantitat de càrrega elèctrica que circula pel conductor en un segon.Es mesura en Ampers A.
Voltatge o tensió elèctrica
- L'energia per unitat de càrrega que porta cada càrrega que circula pel circuit.Es mesura en Volts V.
Electrons
- Fan circuits elèctrics i corrents elèctriques