Categories: All - gestación - animales - reproducción - hábitat

by Reishell Bernard 4 years ago

313

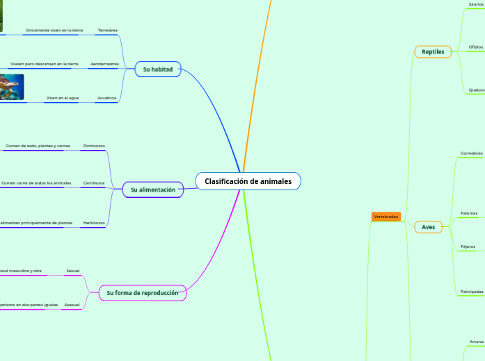
Clasificación de animales

Clasificación de animales

Clasificación de animales

Su forma de reproducción

Asexual
División de una célula u organismo en dos partes iguales
Sexual
Es por la unión de una célula sexual masculina y otra femenina

Su alimentación

Herbívoros
Se alimentan principalmente de plantas
Carnívoros
Comen carne de todos los animales
Omnivoros
Comen de todo, plantas y carnes

Su habitad

Acuáticos
Viven en el agua
Aeroterrestres
Vuelan pero descansan en la tierra
Terrestres
Únicamente viven en la tierra

Su anatomía

Invertebrados
Anélidos

Hirudíneos

Oligoquetos

Poliquetos

Moluscos

Escafópodos

Gasterópodos

Bivalvos

Artrópodos

Miriápodos

Crustáceos

Arácnidos

Insectos

Vertebrados
Anfibios

Ápodos

Urodelos

Anuros

Aves

Palmípedas

Pájaros

Palomas

Corredoras

Reptiles

Quelonios

Ofidios

Saurios

Tipos de gestación

Ovovíparos
Ovíparos
Fecundación interna
Fecundación externa
Vivíparos
Placentarios
Marsupiales