Categories: All - algoritmos - computación - probabilidad - análisis

by Camilo Sánchez 5 years ago

958

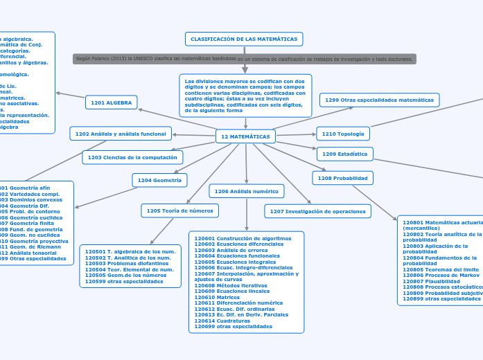
CLASIFICACIÓN DE LAS MATEMÁTICAS

CLASIFICACIÓN DE LAS MATEMÁTICAS

Realizado por: Camilo Antonio Sánchez

Bibliografía Polanco, W. (08 de febrero de 2013). INCYTDE. Obtenido de http://www.incytde.org/incytde/content/clasificaci-n-de-las-matem-ticas-0

CLASIFICACIÓN DE LAS MATEMÁTICAS

Las divisiones mayores se codifican con dos dígitos y se denominan campos; los campos contienen varias disciplinas, codificadas con cuatro dígitos; éstas a su vez incluyen subdisciplinas, codificadas con seis dígitos, de la siguiente forma

12 MATEMÁTICAS
1299 Otras especialidades matemáticas
1210 Topología

121001 Espacios abstractos 121002 Cohomología 121003 Variedades diferenciales 121004 Espacios fibrados 121005 Topología general 121006 Homología 121007 Homotopía 121008 Grupos de Lie 121009 Topología lineal de entornos 121010 Topología cuasilineal 121011 Topología tridimensional 121012 Grupos topológicos 121013 Dinámica topológica 121014 Recubrimientos topológicos 121015 Variedades topológicas 121016 Grupos de transformac. 121099 otras especialidades

1209 Estadística

120901 Estadística analítica 120902 Computación en estadística 120903 Análisis de datos 120904 Teoría y procesos de decisión 120905 Análisis y diseño de experiment. 120906 Mét. Distrib. libre y no paramét. 120907 Teor. de la distrib. y probab. 120908 Fund. de la inferencia estadística 120909 Análisis multivariante 120910 Teoría y técnicas de muestreo 120911 Teoría estocástica y análisis de series temporales 120912 Téc. de asociación estadística 120913 Téc. de inferencia estadística 120914 Téc. de predicción estadística 120915 Series temporales 120999 otras especialidades

1208 Probabilidad

120801 Matemáticas actuariales (mercantiles) 120802 Teoría analítica de la probabilidad 120803 Aplicación de la probabilidad 120804 Fundamentos de la probabilidad 120805 Teoremas del limite 120806 Procesos de Markov 120807 Plausibilidad 120808 Procesos estocásticos 120809 Probabilidad subjetiva 120899 otras especialidades

1207 Investigación de operaciones
1206 Análisis numérico

120601 Construcción de algoritmos 120602 Ecuaciones diferenciales 120603 Análisis de errores 120604 Ecuaciones funcionales 120605 Ecuaciones integrales 120606 Ecuac. integro-diferenciales 120607 Interpolación, aproximación y ajustes de curvas 120608 Métodos iterativos 120609 Ecuaciones lineales 120610 Matrices 120611 Diferenciación numérica 120612 Ecuac. Dif. ordinarias 120613 Ec. Dif. en Deriv. Parciales 120614 Cuadraturas 120699 otras especialidades

1205 Teoría de números

120501 T. algebraica de los num. 120502 T. Analitica de los num. 120503 Problemas diofantinos 120504 Teor. Elemental de num. 120505 Geom.de los números 120599 otras especialidades

1204 Geometría

120401 Geometría afín 120402 Variedades compl. 120403 Dominios convexos 120404 Geometría Dif. 120405 Probl. de contorno 120406 Geometría euclidea 120407 Geometría finita 120408 Fund. de geometría 120409 Geom. no euclidea 120410 Geometría proyectiva 120411 Geom. de Riemann 120412 Análisis tensorial 120499 Otras especialidades

1203 Ciencias de la computación
1202 Análisis y análisis funcional

120201. Álgebra de operadores. 120202. Teoría de la aproximación. 120203. Álgebras y espacios de Banach. 120204. Cálculo de variaciones. 120205. Análisis combinatorio. 120206. Convexidad y desigualdades. 120207. Ecuaciones diferenciales. 120208. Ecuaciones funcionales. 120209. Funciones de una variable compleja. 120210. Funciones de variable real. 120211. Funciones de varias variables compl. 120212. Análisis global. 120213. Análisis armónico. 120214. Espacios de Hilbert. 120215. Ecuaciones integrales. 120216. Transformadas integrales. 120217. Medida, integración y área. 120218. Cálculo operacional. 120219. Ecuaciones diferenciales ordinarias. 120220. Ecua. Dif. en derivadas parciales. 120221. Teoría del potencial. 120222. Series y sumabilidad. 120223. Funciones especiales. 120224. Funciones subarmónicas. 120225. Espacios lineales topológicos. 120226. Series e integrales trigonométricas. 120299. Otras especialidades

1201 ALGEBRA

120101. Geometría algebraica. 120102. Teor. axiomática de Conj. 120103. Teoría de categorías. 120104. Álgebra diferencial. 120105. Cuerpos, anillos y álgebras. 120106. Grupos. 120107. Álgebra homológica. 120108. Retículos. 120109. Álgebras de Lie. 120110. Álgebra lineal. 120111. Teoría de matrices. 120112. Álgebras no asociativas. 120113. Polinomios. 120114. Teoría de la representación. 120199. Otras especialidades pertenecientes al álgebra