Categories: All - rehabilitación - enfermedad - análisis - normatividad

by Santiago Torres 5 years ago

398

CLASIFICACIÓN DE ORIGEN Y PÉRDIDA DE CAPACIDAD LABORAL

CLASIFICACIÓN DE ORIGEN Y PÉRDIDA DE CAPACIDAD LABORAL

CLASIFICACIÓN DE ORIGEN Y PÉRDIDA DE CAPACIDAD LABORAL

PÉRDIDA DE CAPACIDAD LABORAL

Se entiende por capacidad laboral del individuo el conjunto de las habilidades, destrezas, aptitudes y/o potencialidades de orden físico, mental y social, que le permiten desempeñarse en un trabajo habitual.
BASADO EN

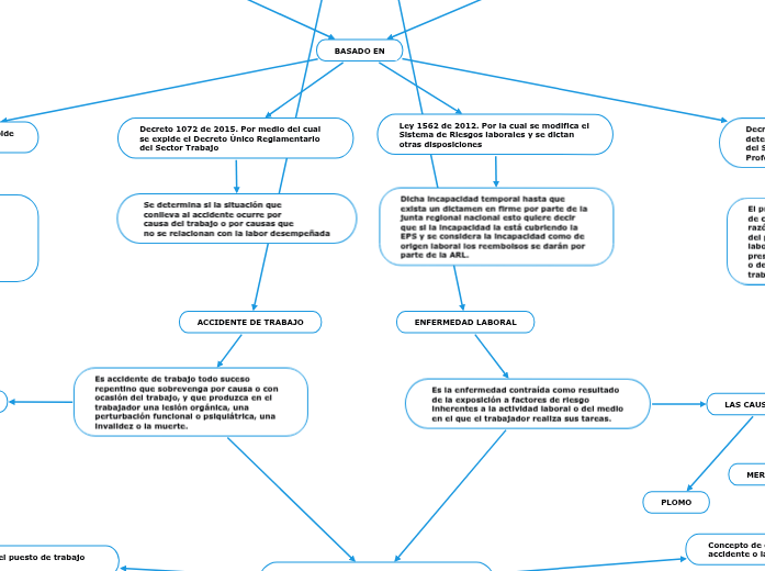
Decreto 1295 de 1994. Por el cual se determina la organización y administración del Sistema General de Riesgos Profesionales.

El procedimiento de calificación de pérdida de capacidad laboral es muy importante en razón a que en nuestro país dependiendo del porcentaje de pérdida de capacidad laboral se le Define el derecho a las prestaciones económicas de indemnización o de pensión de invalidez que tiene un trabajador con discapacidad

Ley 1562 de 2012. Por la cual se modifica el Sistema de Riesgos laborales y se dictan otras disposiciones

Dicha incapacidad temporal hasta que exista un dictamen en firme por parte de la junta regional nacional esto quiere decir que si la incapacidad la está cubriendo la EPS y se considera la incapacidad como de origen laboral los reembolsos se darán por parte de la ARL.

Decreto 1072 de 2015. Por medio del cual se expide el Decreto Único Reglamentario del Sector Trabajo

Se determina si la situación que conlleva al accidente ocurre por causa del trabajo o por causas que no se relacionan con la labor desempeñada

Decreto 1477 de 2014. Por el cual se expide la Tabla de Enfermedades Laborales

1. La presencia de un factor de riesgo en el sitio de trabajo en el cual estuvo expuesto el trabajador, teniendo en cuenta criterios de medición, concentración o intensidad. 2. La presencia de una enfermedad diagnosticada médicamente relacionada causalmente con ese factor de riesgo

CLASIFICACIÓN DE ORIGEN

TIPOS DE RIESGOS LABORALES
ENFERMEDAD LABORAL

Es la enfermedad contraída como resultado de la exposición a factores de riesgo inherentes a la actividad laboral o del medio en el que el trabajador realiza sus tareas.

PLOMO

ARSENICO

MERCURIO

ACCIDENTE DE TRABAJO

Es accidente de trabajo todo suceso repentino que sobrevenga por causa o con ocasión del trabajo, y que produzca en el trabajador una lesión orgánica, una perturbación funcional o psiquiátrica, una invalidez o la muerte.

¿COMO SE CLASIFICA EL ORIGEN Y PÉRDIDA DE CAPACIDAD LABORAL POR ENFERMEDAD O ACCIDENTE?

Concepto de calificación del origen del accidente o la enfermedad

Definición de acciones a seguir de acuerdo con la PCL

Seguimiento de la rehabilitación por parte del área de seguridad y salud en el trabajo

Cierre proceso de rehabilitación integral

Seguimiento del dictamen de pérdida de capacidad laboral (PCL)

Inclusión en el programa de rehabilitación integral de la ARL

Elaboración del informe del análisis de trabajo

Realización del análisis de puesto de trabajo (APT)

Solicitud por parte de la EPS

Solicitud de análisis del puesto de trabajo (APT)

LAS CAUSAS SON:

procedimiento por el cual se determina si una situación que acarrea al accidente o enfermedad sucede por motivos del trabajo, siendo este (origen laboral) o por el contrario si se acarrea por motivos que no están relacionados con la labor que desempeña, siendo este (origen común) de acuerdo a lo establecido por la normatividad vigente.