Categories: All - industria - reciclaje - sectores - energía

by Vianey Zamora 4 years ago

676

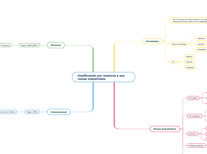
Clasificación por sectores y sus ramas industriales

Clasificación por sectores y sus ramas industriales

Clasificación por sectores y sus ramas industriales

Internacional

Segun CEPAL
Clasificación por Sectores de la Indutria

Sector Terciario

Producción de los servicios que demanda la población

Sector Secundario

Transformación de la materia prima

Sector Primario

Se encarga de la Extracción de los recursos en su estado natural

Nacional

Según CANACINTRA
Sectores

Sector Agro Industria

Sector Industrial de Tecnología para la Información y Economía del Conocimiento

Sector de la Industria Automotriz

Sector Industrial Médico

Sector Industrial de Economía verde

Sector industrial mueblero

Sector de la Industria de Artículos de papel, cartón y de escritorio

Sector Industrial de Fabricantes de Productor y Materiales para la Construcción

Sector de Industriales técnicos de servicio

Sector Industrial de Alimentos Bebidas y Tabacos

Sector de las Industrias Diversas

Sector Industrial de Bienes de Capital

Sector de la Industria Química y Paraquímica

Sector Industrial Metal- Mecánico

Ramas Industriales

Tecnologías de la Información
Óptica y fotografía
Equipos de telecomunicación
Componentes Electrónicos
Metálicas Básicas
Fundición
Química
Pinturas y Barnices
Pesticidas y agroquímicos
Farmacéuticos
No metálicos
Energia electrica
Refino de Petróleo
Minerales metálicos
Minerales
Cemento, yeso y cal
Vidrio
Energéticos

Reciclados

3 R
Reutilizar
Reciclar
Reducir
Tipos de reciclaje
Energético

Quema de materiales para producir energía

Químico

Separación de moléculas para la nueva transformación

Mecánico

Separación, limpieza y molido de materiales

Es un Proceso de transformación y se obtienen nuevas materias primas a partir de los materiales desechables
Orgánicos
Latas y residuos plásticos
Basura peligrosa
Cartón y reciclaje
Vidrio y Botellas