Categories: All

by Justin Lue 7 years ago

233

Collaborative Inquiry Concept Map

Collaborative Inquiry Concept Map

Professional Communities

Networking of individuals working together towards a common goal.

Provides a community of like-minded individuals

Membership benefits include access to resources, discussions forums among professionals, discounted training programs, knowledge on the latest trends.

Technology

Many More

Google Drive

Dropbox

Google Hangouts

Wunderlist

Evernote

Slack

Skype

Microsoft office

Collaborating

Sharing expertise

Collective Cognitive Responsibility

Establishing trust

Partnership

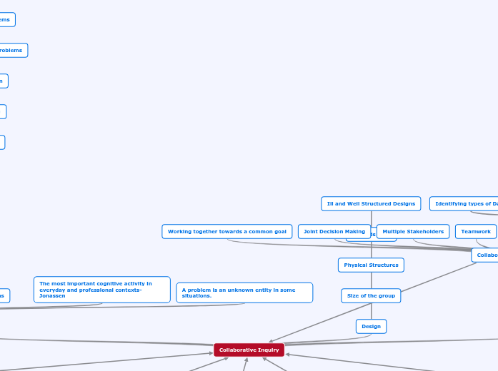
Teamwork

Multiple Stakeholders

Joint Decision Making

Working together towards a common goal

7 Characteristics

Reciprocal

Adaptive

Reasoned

Interactive

Reflective

Collaborative

Relevant

Burning Questions

At what age are students able to successfully and effectively use Collaborative Inquiry? At what age should students be taught collaborative inquiry?

Is there an assessment to inquire about whether or not a collaborative inquiry is needed?

When should it be decided that the initial inquiry is inconclusive (or not enough) and further outside inquiry is needed?

Are there times when Inquiry would be more effective without collaboration?

Four Stage Model

Celebrating and Sharing

Write the Report
Next Step Recommendations
Findings and Implications
Method
Context
Introduction
Make an Outline
Define what the readers want to learn
Identify the Audience
Who are we sharing the data with?
Return to the Question and Theory Of Action
Was the question answered?
Interpreting
What are the strengths and weaknesses of the data?
What are some things we could do to deal with this?
What are the assumptions we can make?
What does the data tell us about the problem?
Classifying
Create a Coding System for the Data
Qualitative V Qualitative
Describing
Describe What is Going on With The Data
Reading
Read and Look Over the Data
Organizing
Organize the Data

Collecting Evidence

When is the Evidence Going to be Be Collected
How the Evidence is Collected
Many different ways such as surveys
Where to Collect Evidence
Triangulation: the process of corroborating evidence from different individuals
Identify Types of Data
Process Data: Data about the current approaches
Perceptual Data: Data on satisfaction of work
Demographic Data: Data about population of people
Learning Data: Data that provides data on each student

Framing the Problem

Identifying Underlying Assumptions
How Have Your Assumptions Influenced Your Thinking?
What do You Assume to be True?
Identify Underlying Assumptions Upon Which The Theory is Based
Formulating a Theory of Action
Formulate Casual Connections to Serve as a Story Line that will Connect Your Team's Preferred Future With Strategies
Developing an Inquiry Question
Specify The Focus for Your Team's INquiry
Begin With Words How or What
Use Neutral Exploratory Language
Writing a Purpose Statement
Sharing Examples
Writing the Statement
Sets the Direction for Data Collection and Reporting
Describes the Overall Intent of the Inquiry
Sphere of Influence Versus Sphere of Concern
Determine if the Team Has Direct Influence over its Concerns and Priorities by Using the Circular Diagram
Determining a Shared Vision
Consider the Top Priority of the First Stage
Guide Team Members in Developing a Shared Vision of a Preferred Future
Possible Futures

Things that you Prefer to Happen

Things that Probably Will Happen

Things that Could happen

Determining Focus
Prioritize Focus of the Inquiry
Identifies Problems
Based on Current Needs

Collaborative Inquiry

Inquiry

Asking questions
Evaluating concepts for flaws

Investigating probelms

Analyzing Evidence

Data Collection Plan

Identifying types of Data

Design

Size of the group
Physical Structures

Methods used

Ill and Well Structured Designs

Problem Solving

A problem is an unknown entity in some situations.
The most important cognitive activity in everyday and professional contexts-Jonassen
Types of Probnlems
Logical

Algorithmic

Story

Rule Using

Decision Making

Trouble Shooting

Diagnosis Solution

Strategic Performance Problems

Case Analysis Problems

Design Problems

Dilemnas

Ill Structured Problems
Possessed multiple criteria for evaluating solutions, so there is uncertainty about which concepts, rules, and principles are necessary for the solutions and how they are organized.
Possess multiple solutions, solution paths, or no solutions at all.
Possesses problem elements that are unknown or not known with any degree of confidence
Well-Structured Problems
Have knowable, comprehensible solutions where the relationship between decision choices an all problems states is known or probabilistic.
Require the application of a limited number of regulard and well-structured rules and principles that are organized in predictive and prescriptive ways.
Present all elements of the problem to the learners.