Categories: All - marca - ambiente - valores - comprador

by Enzo Pelegrina 4 years ago

317

Comercialización

Comercialización

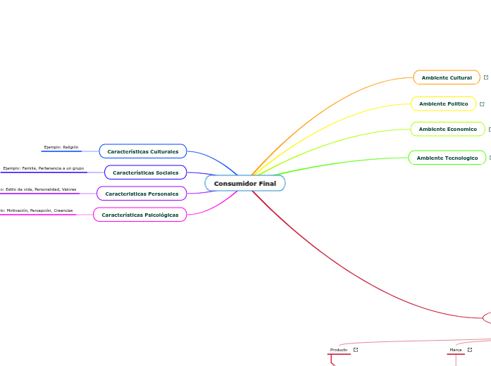
Consumidor Final

Características Psicológicas

Ejemplo: Motivación, Percepción, Creencias

Caracteristicas Personales

Ejemplo: Estilo de vida, Personalidad, Valores

Características Sociales

Ejemplo: Familia, Pertenencia a un grupo

Características Culturales

Ejemplo: Religión

Decisiones de compra

Cantidad
Momento de adquisición
Una vez el comprador considera que tiene suficiente información, toma una decisión y decide comprar un determinado producto o servicio.
Comerciante
Compartir valores con el cliente facilita una decisión de compra.
Marca
Posicionamiento en la mente del consumidor que le hace optar por una marca antes que otra.

Ej elegir Ford antes que Renault (por confiabilidad,reventa,servicio post venta,etc)

Producto
Domesticos/industriales
Bienes y Servicios
Tangible/intangible
De consumo/de uso

Ambiente Tecnologico

Ambiente Economico

Ambiente Politico

Ambiente Cultural