Categories: All - objetivo - calentamiento - ejercicios - estiramientos

by Valentina Rodríguez 4 years ago

305

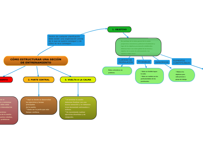
CÓMO ESTRUCTURAR UNA SECIÓN DE ENTRENAMIENTO

CÓMO ESTRUCTURAR UNA SECIÓN DE ENTRENAMIENTO

CÓMO ESTRUCTURAR UNA SECIÓN DE ENTRENAMIENTO

3. VUELTA A LA CALMA

° Al terminar la sesión debemos finalizar con una buena sensación y no debemos irnos demasiado estresados o activos. ° Se recomienda realizar ejercicios divertidos y de relajación.

2. PARTE CENTRAL

° Aquí es donde se desarrollan los ejercicios y tareas principales de la sesión. ° Suele ser la parte que más tiempo conlleva.

1. CALENTAMIENTO

° Su propósito es preparar el organismo para la sesión y minimizar el riesgo de lesión. Este debe estar acorde con el volumen e intensidad de la sesión. ° Este debe contener ejercicios abdominales, específicos de la sesión y estiramientos con pequeños rebotes, que nos ayudan a evitar problemas musculares

1. OBJETIVO

Ser partícipe de la visión general de la sesión proporciona consciencia y potencia la focalización y logro de los objetivos previamente establecidos. debemos tener una visión global de las tareas y objetivo de la sesión de entrenamiento. Los objetivos deben tener:
° Debe haber una manera objetiva de averiguar si hemos alcanzado esos objetivos.
° Elabora los objetivos para cada persona o grupo de trabajo.
° Debe ser factible lograr la meta. ° Debe ser realista con las particularidades de los practicantes.
Deben entenderse sin problema.