Categories: All - hueso - análisis - energía - músculo

by Juan Carlos Diaz Buitrago 5 years ago

606

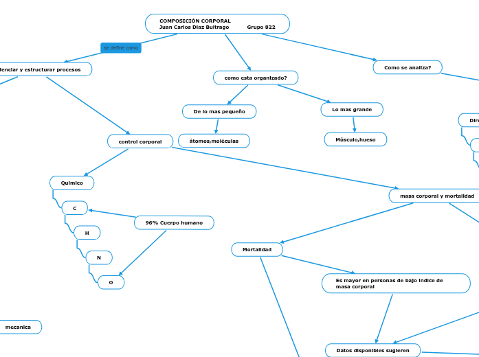
COMPOSICIÓN CORPORAL Juan Carlos Diaz Buitrago Grupo 822

COMPOSICIÓN CORPORAL
Juan Carlos Diaz Buitrago           Grupo 822

masa grasa y masa corporal magra

Datos disponibles sugieren

con la mortalidad en la población general

96% Cuerpo humano

control corporal

masa corporal y mortalidad

La masa corporal puede desempeñar un papel independiente en la mortalidad en la población genera
Mortalidad
Es mayor en personas de bajo indice de masa corporal

Quimico

C
H

N

O

COMPOSICIÓN CORPORAL Juan Carlos Diaz Buitrago Grupo 822

Como se analiza?

Existen diferentes tipos
Indirectos

Hidrodensinometria

Pliegues cutaneos

Directos

DXA- Rayos x

Bioimpedancia

como esta organizado?

Lo mas grande
Músculo,hueso
De lo mas pequeño
átomos,moléculas

Evidenciar y estructurar procesos

IMC
Es la medida de adiposidad más utilizada en entornos clínicos y de investigación

Tejido adiposo

es capaz de

generar energia

mecanica

calorica