Categories: All - recreación - cultura - infraestructura - tipología

by NIL TILLEY 2 years ago

776

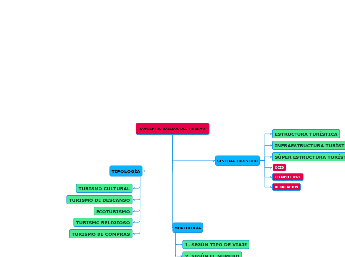
CONCEPTOS BÁSICOS DEL TURISMO

CONCEPTOS BÁSICOS DEL TURISMO

CONCEPTOS BÁSICOS DEL TURISMO

How to take Cornell Notes?

TIPOLOGÍA

This section should be written soon after class, while you still have a fresh memory of the content taught. In this column, you can add:


This will make the learning and remembering process easier.

TURISMO DE COMPRAS
TURISMO RELIGIOSO
ECOTURISMO
TURISMO DE DESCANSO
TURISMO CULTURAL

MORFOLOGÍA

Write the summary while reviewing your notes and write it in your own words.

It needs to highlight the main points in your notes, so you can use it as a quick reference area later on.

5. SEGÚN LA PERMANENCIA EN EL LUGAR DEL DESTINO
4. SEGÚN EL GASTO
3. SEGÚN EL TIPO DE OPERACIÓN
2. SEGÚN EL NUMERO
1. SEGÚN TIPO DE VIAJE

SISTEMA TURISTICO

These are the actual notes taken during your class.

Add the key ideas, main points, important people, or places here.

Make sure you use concise sentences, abbreviations, outlines.

RECREACIÓN
TIEMPO LIBRE
OCI0
SÚPER ESTRUCTURA TURÍSTICA
INFRAESTRUCTURA TURÍSTICA
ESTRUCTURA TURÍSTICA