Categories: All - asfixia - control - evaluación

by ANA DORIS AMADOR JAYK 6 years ago

808

CONCEPTOS BÁSICOS EN HIGIENE INDUSTRIAL

CONCEPTOS BÁSICOS EN HIGIENE INDUSTRIAL

EFECTOS DE LA EXPOSICIÓN

Asfixia

carcinogénico

Neumoconiótica

Irritantes

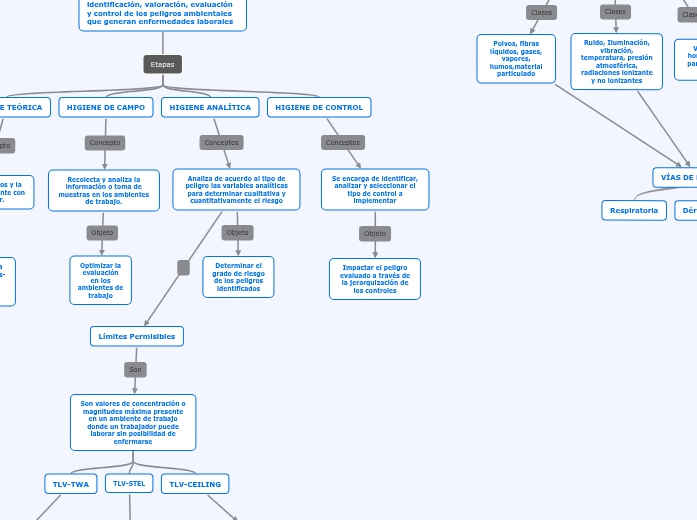
VÍAS DE ENTRADA

Parenteral

Dérmica

Respiratoria

CONCEPTOS BÁSICOS EN HIGIENE INDUSTRIAL

PELIGROS AMBIENTALES

Biológicos
Virus, bacterias, hongos, rickettsias, parásitos, picadura, mordedura
Físicos
Ruido, Iluminación, vibración, temperatura, presión atmosférica, radiaciones ionizante y no ionizantes
Químicos
Polvos, fibras líquidos, gases, vapores, humos,material particulado

Es la disciplina que se encarga de la identificación, valoración, evaluación y control de los peligros ambientales que generan enfermedades laborales

Etapas
HIGIENE DE CONTROL

Se encarga de identificar, analizar y seleccionar el tipo de control a implementar

Impactar el peligro evaluado a través de la jerarquización de los controles

HIGIENE ANALÍTICA

Analiza de acuerdo al tipo de peligro las variables analíticas para determinar cualitativa y cuantitativamente el riesgo

Límites Permisibles

Son valores de concentración o magnitudes máxima presente en un ambiente de trabajo donde un trabajador puede laborar sin posibilidad de enfermarse

TLV-CEILING

Es el valor de concentración en el cual en ningún momento de la jornada laboral de 8 horas el trabajador puede estar expuesto por encima de cierta concentración

TLV-STEL

Valor límite permisible de una sustancia química aplicable a periodos cortos de exposición, no podrá exceder los 15 min

TLV-TWA

Valor límite permisible correspondiente a 8 horas diarias

Determinar el grado de riesgo de los peligros identificados

HIGIENE DE CAMPO

Recolecta y analiza la información o toma de muestras en los ambientes de trabajo.

Optimizar la evaluación en los ambientes de trabajo

HIGIENE TEÓRICA

Estudia los peligros y la relación del ambiente con el trabajador.

Identificar la relación dosis-respuesta o tiempo de exposición