Categories: All - copyright - usabilidad - accesibilidad - interoperabilidad

by CARMEN GRAVÁN 8 years ago

307

Conceptos clave Diseño

Conceptos clave Diseño

Trabajo realizado por: María del Carmen Graván Cámara. Diseño de recursos y actividades en línea. PEC 1.

Conceptos clave Diseño

MODELO PEDAGÓGICO

PATRONES DE DISEÑO
TEORÍA DEL APRENDIZAJE

Se adaptan al proceso según necesidades.

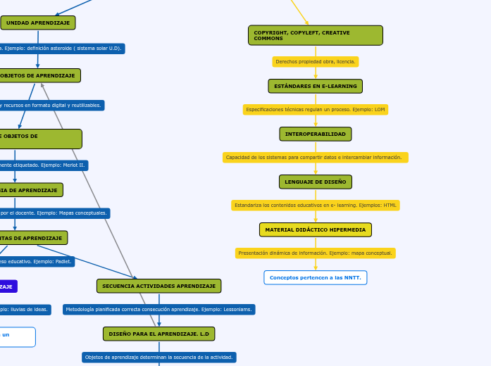
COPYRIGHT, COPYLEFT, CREATIVE COMMONS

ESTÁNDARES EN E-LEARNING
INTEROPERABILIDAD

LENGUAJE DE DISEÑO

MATERIAL DIDÁCTICO HIPERMEDIA

Conceptos pertencen a las NNTT.

UNIDAD APRENDIZAJE

OBJETOS DE APRENDIZAJE
REPOSITORIO DE OBJETOS DE APRENDIZAJE

ESTRATEGIA DE APRENDIZAJE

HERRAMIENTAS DE APRENDIZAJE

SECUENCIA ACTIVIDADES APRENDIZAJE

DISEÑO PARA EL APRENDIZAJE. L.D

RECURSOS APRENDIZAJE ABIERTOS.

La secuencia forma un diseño practicable en REA.

ACTIVIDADES DE APRENDIZAJE

U.A es parte de O.A se recogen en un repositorio.

Estrategias y herramientas dan lugar a actividades.

ACCESIBILIDAD

USABILIDAD
Accesibilidad/usabilidad: facilidad a la hora de manejar TICS.