Categories: All - legitimidad - transparencia - rendimiento - accountability

by Karina Escobar 3 years ago

357

Conceptos principales relacionados con accountability y los principales modelos de reportes de sostenibilidad

Conceptos principales relacionados con accountability y los principales modelos de reportes de sostenibilidad

Conceptos principales relacionados con accountability y los principales modelos de reportes de sostenibilidad

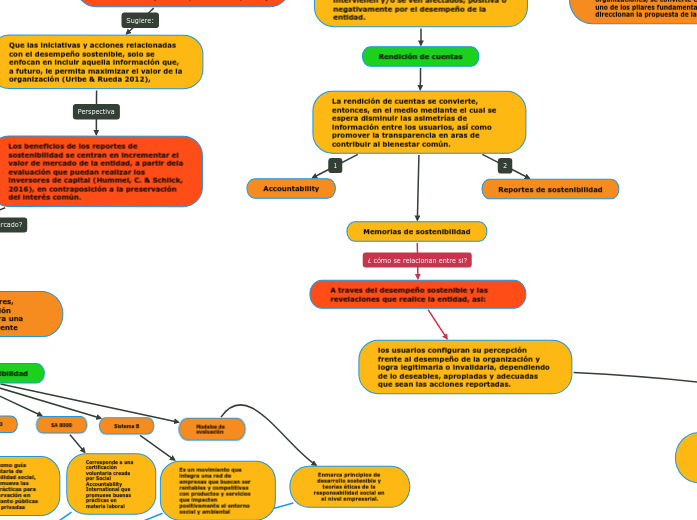
Accountability

Economia del bien Comun
Sistema Futuro

Transformar estos valores a la economía, refiriéndose a que cuando una empresa realmente los aplica y vive estos valores tendrá mas ventajas legales, menos impuestos, créditos con tasas bajas para compra publica

Sistema Actual

Objetivo

La estrategia es competir y dinero

Indicadores:

Balance financiero, PIB, balance del bien común, índice del bien común.

Valores

Dignidad humana, solidaridad, sostenibilidad, justicia social y participación de todos los interesados.

Sistema alternativo al capitalismo de pensamiento alternativo, propuesto por Christian Felber, que tiene como objetivo principal lograr un cambio en la percepción que se tiene sobre la actividad económica de las organizaciones propias del capitalismo tradicional

Este modelo establece que el capital no debe ser el fin en sí mismo, sino el medio para satisfacer las necesidades humanas (Sanchis & Campos, 2018).

Es la acumulación de riquezas y la competencia a favor de intereses particulares, como el medio para satisfacer los intereses generales y el bienestar común, partiendo de principios como la dignidad humana, la solidaridad, la justicia social, la cooperación, la trasparencia y la participación democrática (o democracia participativa) de todos los interesados.

Ecologia politica
Características

Tiene economías y políticas dinámicas, toma de decisiones democráticas y promueve la transformación social desde su base.

Es considerada la política de la emancipación social de la naturaleza, busca bienestar común de los usuarios como objetivo principal

Tres elementos:

Ambiental

Económico

Social

Comprensión ética
La comprensión ética de la actividad económica que desarrollan las organizaciones, se convierte entonces en uno de los pilares fundamentales que direccionan la propuesta de la EBC.

Como parte de la matriz de medición del bienestar común que plantea el modelo, se establece que la gestión de la ética constituye uno de los criterios que permite evaluar la relación de las organizaciones con todos sus grupos de interés o stakeholders y la contribución a los principios mencionados previamente (Sanchis & Campos, 2018)

Una ética cívica, ciudadana o dialógica

Satisface las necesidades humanas tomando como medio el capital, humanizar el proceso de toma de decisiones de la entidad y los usuarios que la integran (Moreno, s.f.)

Implica un entendimiento de la actividad empresarial como una práctica social que involucre a todos los actores en las discusiones centrales para la toma de decisiones y que promueva acuerdos socialmente legítimos (González, 2015)

Teoría de la legitimidad
compañías con un bajo desempeño, usan sus reportes como una táctica para influenciar la percepción de los stakeholders, creando su propia imagen de sostenibilidad (Hummel, C. & Schlick, 2016)

Que las iniciativas y acciones relacionadas con el desempeño sostenible, solo se enfocan en incluir aquella información que, a futuro, le permita maximizar el valor de la organización (Uribe & Rueda 2012),

Los beneficios de los reportes de sostenibilidad se centran en incrementar el valor de mercado de la entidad, a partir dela evaluación que puedan realizar los inversores de capital (Hummel, C. & Schlick, 2016), en contraposición a la preservación del interés común.

Tener una buena imagen ante la organización y promoción de la misma.

Incrementar el numero de inversores, siendo sostenibles en la organización siendo éste el punto de partida para una rendición de cuentas mas transparente

Responsabilidad social y sostenibilidad

Modelos de evaluación

Enmarca principios de desarrollo sostenible y teorías éticas de la responsabilidad social en el nivel empresarial.

Sistema B

Es un movimiento que integra una red de empresas que buscan ser rentables y competitivas con productos y servicios que impacten positivamente el entorno social y ambiental

SA 8000

Corresponde a una certificación voluntaria creada por Social Accountability International que promueve buenas prácticas en materia laboral

Pacto global

Busca promover buenas prácticas empresariales enmarcadas en 10 principios que apoyan la consecución de los Objetivos de Desarrollo Sostenible

¿Qué permiten estas normas?

Que las organizaciones se preocupen por la sostenibilidad, formar estrategias de accountability a partir de los stakeholders para lograr los objetivos propuestos.

ISO 26000

Sirve como guía voluntaria de responsabilidad social, que promueve las mejores prácticas para su preservación en empresas tanto públicas como privadas

ISO 140001

Corresponde a un marco de referencia internacional para diseñar, implementar y evaluar un sistema de gestión ambiental en las organizaciones interesadas

AA1000

Permite evaluar la calidad y desempeño empresarial en términos de sostenibilidad, así como los informes reportados. Estas guías permiten la evaluación de información tanto cuantitativa como cualitativa relacionada con la sostenibilidad

GRL4

Permite medir y comunicar su rendimiento en materia económica, social y medioambiental

La responsabilidad social empresarial que asume una organización cuando involucra dentro de su estrategia, la preservación de los intereses de los usuarios que intervienen y/o se ven afectados, positiva o negativamente por el desempeño de la entidad.
Rendición de cuentas

La rendición de cuentas se convierte, entonces, en el medio mediante el cual se espera disminuir las asimetrías de información entre los usuarios, así como promover la transparencia en aras de contribuir al bienestar común.

Memorias de sostenibilidad

A traves del desempeño sostenible y las revelaciones que realice la entidad, asi:

los usuarios configuran su percepción frente al desempeño de la organización y logra legitimarla o invalidarla, dependiendo de lo deseables, apropiadas y adecuadas que sean las acciones reportadas.

A las organizaciones les permite mejorar la calidad de las revelaciones que se incluyen en los reportes, cuando éstas se refieren a un buen desempeño y desmejorarla cuando se deben referir a asuntos que reflejan algún tipo de impacto negativo en alguno de los tres pilares de la sostenibilidad.

Reportes de sostenibilidad