Categories: All - psiquiatría - alucinaciones - patología - comorbilidad

by Verónica Daza Tabares 3 years ago

196

CONDUCTA SUICIDA Y PSIQUIATRÍA

CONDUCTA SUICIDA Y PSIQUIATRÍA

CONDUCTA SUICIDA Y PSIQUIATRÍA

El suicidio es un importante problema de salud pública. Uno de los principales factores de riesgo conocidos para el suicidio es el padecimiento de patología psiquiátrica que se identifica en un 90-95% de suicidios consumados, incrementándose el riesgo si existe comorbilidad.

Los resultados internacionales sobre la patología psiquiátrica más frecuente son dicotómicos, divididos entre los trastornos del humor y los trastornos psicóticos, si bien los datos en nuestro entorno sobre casos de suicidio consumado son muy escasos.
La comorbilidad se asocia a un riesgo especialmente elevado de suicidio, pudiendo dividir la patología psiquiátrica más frecuente en SC en dos grandes grupos: trastornos afectivos11 y esquizofrenia, esta última en muestras compuestas fundamentalmente por pacientes ingresados o en situación peri-ingreso.
Los trastornos del estado de ánimo, del control de impulsos, de ansiedad, de consumo de tóxicos, trastornos psicóticos y de personalidad se asocian a un elevado riesgo de suicidio y conductas suicidas.
Respecto a la relación entre patología psiquiátrica y suicidio, se acepta que el suicidio es en la mayoría de los casos la consecuencia de un sufrimiento psíquico. En estudios de autopsia psicológica se constata la existencia de al menos un diagnóstico psiquiátrico en el momento del suicidio en el 90-95% de los casos

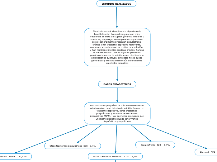
ESTUDIOS REALIZADOS

El estudio de suicidios durante el periodo de hospitalización ha mostrado que con más frecuencia se trata de sujetos jóvenes, mujeres u hombres, sin pareja, desempleados y que viven solos; generalmente presentan esquizofrenia crónica o un trastorno depresivo recurrente, ambos en sus primeros cinco años de evolución, y han realizado intentos suicidas previos. Aunque se ha identificado que en algunos pacientes psicóticos la conducta suicida es en obediencia a alucinaciones auditivas, este dato no se puede generalizar y su fundamento aún se encuentra en niveles empíricos

DATOS ESTADISTICOS

Los trastornos psiquiátricos más frecuentemente relacionados con el intento de suicidio fueron: el trastorno depresivo, otros trastornos psiquiátricos y el abuso de sustancias psicoactivas (SPA). Hay que tener en cuenta que un mismo paciente puede tener varios diagnósticos psiquiátricos.

Esquizofrenia 323 1,7%

Otros trastornos psiquiátricos 635 3,4%

Abuso de SPA 1253 6,6%

Otros trastornos afectivos 1715 9,1%

Trastorno bipolar 518 2,7%

El 2,4% (409 casos) de los intentos de suicidio se presentaron en centros psiquiátricos, el 6% (412) pertenecen a población privada de la libertad (carcelaria), 1,1% a gestantes (288), 0,7% (183) a personas en condición de desplazamiento, 0,4% a población infantil bajo medidas de protección del Instituto Colombiano de Bienestar Familiar – ICBF (105 casos), 0,4% a víctimas de violencia (99), personas con discapacidad 0,3%(83), y 0,2% a personas que habitan en la calle (60)9

Función de la hospitalización

La hospitalización ejerce su acción preventiva del suicidio a través de tres mecanismos:

manteniendo vigilancia continua del comportamiento.

reduciendo la disponibilidad de métodos

induciendo la mejoría del padecimiento mediante su adecuado tratamiento;

Trastorno depresivo 6689 35,4 %