Categories: All - evolución - constitución - flexibles - derechos

by JULIO CESAR JURADO CALDERON 4 years ago

294

constitución político

constitución político

constitución político

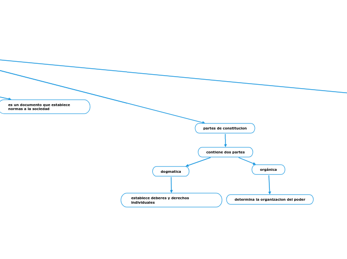
partes de constitucion

contiene dos partes
orgánica

determina la organizacion del poder

dogmatica

establece deberes y derechos individuales

evolución

fechas
1972

13 titulos y 277 articulos

le aprobaron el 11 de octubre del mismo rige en la actualidad

1946

14 titulos y 256 articulos

se aprobo por medio de una asamblea

1941

18 titulos y 199 articulos

entro a la vigencia el 2 de enero de ese año

1904

17 titulos y 148 articulos

estuvo vigente 37 años

Definición

es un documento que establece normas a la sociedad
es ley fundamental para un estado

tipos de constitución

se clasifica en
flexibles y rígidas

constituciones flexibles

son mecanismos sencillos y agiles que intoducen cambios en su contenido

constituciones rígidas

son clausulas complejas que cambian textos

escritas y no escritas

constituciones no escritas

son manuales organizados y ordenado de las pricipales leyes del estado

constituciones escritas

contiene un solo documento aprobado y redactado