Categories: All - poésie - engagement - beauté - solitude

by henon zoé 7 years ago

622

courants littéraires

courants littéraires

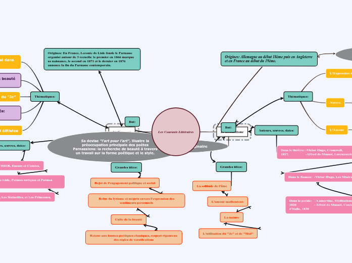
Retour aux formes poétiques classiques, respect rigoureux des règles de versifications

Culte de la beauté

Refus du lyrisme et mépris envers l'expression des sentiments personnels

Rejet de l'engagement politique et social

Théodore Banville, Les Stalactites, et Les Princesses,

Charles Leconte de Lisle, Poèmes antiques et Poèmes barbares,

-Théophile GAUTHIER, Emaux et Camées,

Sa devise "l'art pour l'art", illustre la préoccupation principale des poètes Parnassiens: la recherche de beauté à travers un travail sur la forme poétique et le style.

Poèmes hermétiques et élitistes

Descriptions de sujets inanimés: l'architecture, la sculpture

Refus de l'emploi du "Je"

Concentration sur la recherche de la beauté et la perfection

Aucun engagement politique et social dans la poésie

Origines: En France, Leconte de Lisle fonde le Parnasse organisé autour de 3 recueils: le premier en 1866 marqua sa naissance, le second en 1871 et le dernier en 1876 annonce la fin du Parnasse contemporain.

L'utilisation du "Je" et de "Moi"

La nature

L'amour malheureux

Grandes idées:

La solitude de l'âme

Dans la poésie:   - Lamartine, Méditations poétiques, 1820                    - Alfred de Musset, Contes d'Espagne et d'Italie, 1830

Dans le Roman:  -Victor Hugo, Les Misérables,1862.

Auteurs, œuvres, dates:

Dans le théâtre: -Victor Hugo, Cromwell, 1827.                   -Alfred de Musset, Lorenzaccio, 1834.

But:

Libération du langage et l'imaginaire

Thématiques:

L'Amour

Sentiments personnels
La tendresse

Nature

Rêves
Voyages

L'Expression de soi

L'élégie
Le lyrisme

Mouvement culturel et littéraire européen concernant tous les arts.

Origines: Allemagne au début 18ème puis en Angleterre et en France au début du 19ème.

Les Courants Littéraires

Le Parnasse

Le Romantisme