Categories: All - sitio - páginas - hosting - dominio

by Dora Zatarain 2 years ago

343

Creación de paginas web

Creación de paginas web

Paginas estáticas/dinamicas

Dinamica

Se conecta a una base de datos

Estática

El contenido esta en el código

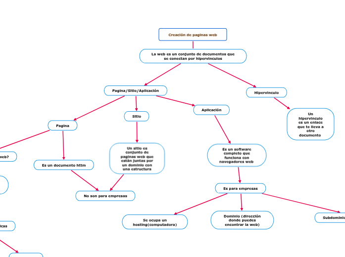
Creación de paginas web

La web es un conjunto de documentos que se conectan por hipervinculos

Pagina/Sitio/Aplicación
Pagina

¿Como se crean la paginas web?

Site building/ desarrollo web pueden crear un sitio si gastar mucho

Es un documento httm

No son para empresas

Sitio

Un sitio es conjunto de paginas web que están juntas por un dominio con una estructura

Aplicación

Es un software completo que funciona con navegadores web

Es para empresas

Subdominio (dominio de otra empresa)

Dominio (dirección donde puedes encontrar la web)

Se ocupa un hosting(computadora)

Hipervinculo
Un hipervinculo es un enlace que te lleva a otro documento