Categories: All - asociación - entrevistas - expresión - construcción

by Veronica Castro 2 years ago

182

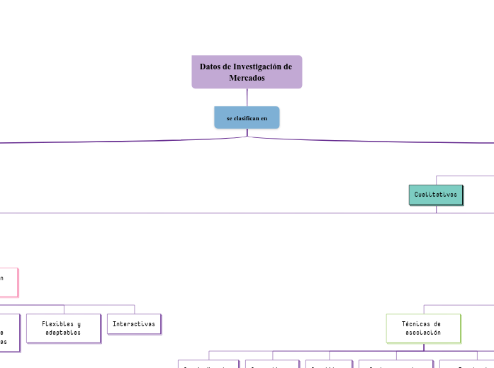
Datos de Investigación de Mercados

Datos de Investigación de Mercados

Datos de Investigación de Mercados

se clasifican en

Primarios
Cuantitativos

Causales

Datos experimentales

Descrptivos

Datos por observación y otros

Datos por encuesta

Cualitativos

Indirectos (ocultos)

Técnicas proyectivas

Técnicas de expresión

Test de música

Test de escritura creativa

Test de dibujo libre

Test de dibujo de la casa, el árbol y la persona (HTP)

Se basan en la premisa de que las personas proyectan sus pensamientos, sentimientos y experiencias inconscientes en sus formas de expresión creativa

Técnicas de construcción

Test de dibujo de la figura humana

Test de TAT

Test de Rorschach

Se basan en la premisa de que las personas proyectan sus pensamientos, sentimientos y experiencias inconscientes en sus respuestas a estímulos ambiguos o abiertos

Técnicas de complementación

Prueba de dibujos incompletos

Prueba de historias incompletas

Prueba de frases incompletas

Las personas proyectan pensamientos, sentimientos y experiencias inconscientes en sus respuestas a estímulos incompletos o abiertos

Se basa en premisas

Técnicas de asociación

Prueba de asociación de dibujos

Prueba de respuesta a imágenes

Prueba de asociación de palabras

Se basan en la premisa de que las personas asocian palabras o conceptos con sus propios pensamientos, sentimientos y experiencias inconscientes

Son libres

Son ambiguas

Son indirectas

Directos (no ocultos)

Entrevistas en profundidad

Interactivas

Flexibles y adaptables

Duración prolongada de aprox. 2 horas

No estructuradas

Conversaciones abiertas e individuales

Sesiones de grupo

Secundarios
Externos

Servicios sindicados

Bases de datos digitalizados

Materiales publicados

Fuentes gubernamentales

Otras publicaciones del gobierno

Datos del censo

Fuentes comerciales generales

Datos estadísticos

índices

Directorios

Guías

Internos

Requieren más procesamiento

Listos para utilizarse