Categories: All - sindicatos - trabajadores - gestión - seguridad

by George Alexander Rodriguez Mariño 5 years ago

762

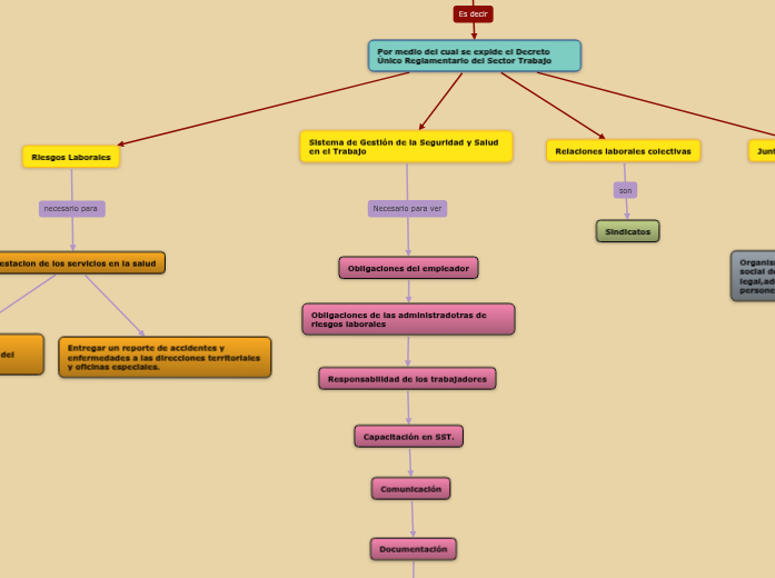
Decreto Único Reglamentario 1072 de 2015 Nivel Nacional

Decreto Único Reglamentario 1072 de 2015 Nivel Nacional

Decreto Único Reglamentario 1072 de 2015 Nivel Nacional

Por medio del cual se expide el Decreto Único Reglamentario del Sector Trabajo

Juntas de calificación de Invalidez
Organismos del sistema de la seguridad social de orden nacional, de creación legal,adscritas al Ministerio de Trabajo con personería jurídica, sin animo de lucro.
Relaciones laborales colectivas
Sindicatos
Sistema de Gestión de la Seguridad y Salud en el Trabajo
Obligaciones del empleador

Obligaciones de las administradotras de riesgos laborales

Responsabilidad de los trabajadores

Capacitación en SST.

Comunicación

Documentación

Identificación de peligros, evaluación y valoración de riesgos.

Riesgos Laborales
Prestacion de los servicios en la salud

Entregar un reporte de accidentes y enfermedades a las direcciones territoriales y oficinas especiales.

Evitar accidentes de trabajo y enfermedades laborales o la muerte del trabajador.