Categories: All - enfoque - objetivos - evidencia - hipótesis

by DANIELA TORRES CHAVEZ 3 years ago

511

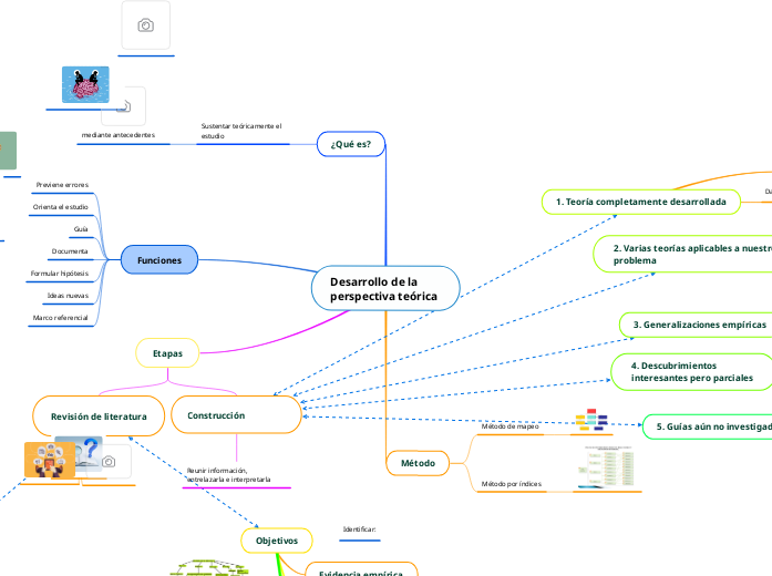
Desarrollo de la perspectiva teórica

Desarrollo de la perspectiva teórica

5. Guías aún no investigadas

Tomar investigaciones generales

Referencias: Hernández Sampieri R. ( 2014). Desarrollo de la perspectiva teórica: revisión de la literatura y construcción del marco teórico. En M. A. Toledo (Ed.) Metodología de la investigación. (pp. 58-82). McGraw Hill.

Daniela Torres Chávez Seminario de Investigación Turística

4. Descubrimientos interesantes pero parciales

Tomar como referencia

3. Generalizaciones empíricas

Proposiciones entrelazadas

2. Varias teorías aplicables a nuestro problema

Extraer elementos de todas

Tomar una base

1. Teoría completamente desarrollada

Dar un nuevo enfoque al estudio

Plantear nuevas interrogantes

Identificar:

Objetivos

Estudios con errores

Guías si estudiar

Descubrimientos interesantes

Evidencia empírica

busqueda avanzada

Fases

Inicio

Fuentes primarias

Obtención

Localizar y guardar

Consulta

Desechar
Seleccionar
¿Es útil? ¿se relaciona?
Revisar

Extraer

"mapa de revisión" o resumenes

Desarrollo de la perspectiva teórica

Etapas

Construcción
Reunir información, entrelazarla e interpretarla
Revisión de literatura

Funciones

Marco referencial
Ideas nuevas
Formular hipótesis
Documenta
Guía
Orienta el estudio
Previene errores

¿Qué es?

Sustentar teóricamente el estudio
mediante antecedentes

Método

Método por índices
Método de mapeo