Categories: All - revisión - marco - motivación - investigación

by Yoselín Benitez 5 years ago

416

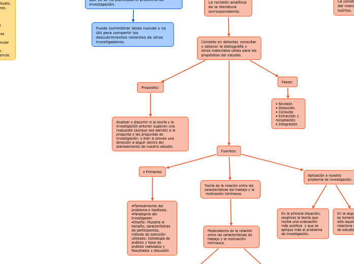
Desarrollo de la perspectiva teórica: revisión de la literatura y construcción del marco teórico.

Desarrollo de la perspectiva teórica: revisión de la literatura y construcción del marco teórico.

Desarrollo de la perspectiva teórica: revisión de la literatura y construcción del marco teórico.

Funciones:

• Orientar el estudio. • Prevenir errores. • Ampliar el horizonte. • Establecer la necesidad de la investigación. • Inspirar nuevos estudios. • Ayudar a formular hipótesis. • Proveer de un marco de referencia.

Etapas:

La construcción del marco teórico.
La revisión analítica de la literatura correspondiente.
Consiste en detectar, consultar y obtener la bibliografía y otros materiales útiles para los propósitos del estudio.

Proposito:

Analizar y discernir si la teoría y la investigación anterior sugieren una respuesta (aunque sea parcial) a la pregunta o las preguntas de investigación, o bien si provee una dirección a seguir dentro del planteamiento de nuestro estudio.

Fuentes:

Aplicación a nuestro problema de investigación.

En la segunda situación, se tomaría de las teorías sólo aquello que se relaciona con el problema de estudio

En la primera situación, elegimos la teoría que reciba una evaluación más positiva y que se aplique más al problema de investigación.

Teoría de la relación entre las características del trabajo y la motivación intrínseca.

Moderadores de la relación entre las características de trabajo y la motivación intrínseca.

Moderadores:

•Conocimientos y habilidades. •Necesidad de crecimiento. •Satisfactores contextuales.

Características del trabajo:

•Variedad en el trabajo. •Identificación de los resultados del trabajo. •Significancia (trascendencia) de la tarea. •Autonomía. •Retroalimentación del desempeño.

• Primarias

•Planteamiento del problema e hipótesis. •Paradigma del investigador. •Diseño: Muestra el tamaño, características de participantes, método de selección utilizado; Estrategia de análisis y tipos de análisis realizados y Resultados y discusión

Fases:

• Revisión • Detección • Consulta • Extracción y recopilación • Integración

El desarrollo de la perspectiva teórica consiste en sustentar teóricamente el estudio, una vez que ya se ha planteado el problema de investigación.

Puede suministrar ideas nuevas y es útil para compartir los descubrimientos recientes de otros investigadores.