Categories: All - fordismo - inspecciones - legislación - taylorismo

by Natalia Gomez 7 years ago

296

Desarrollo historico de la seguridad y salud en el trabajo.

Desarrollo historico de la seguridad y salud en el trabajo.

Bibliografia:https: //aulas.ecci.edu.co/pluginfile.php/120/mod_resource/content/2/ova/cont/pag_01_02.html http://www.mintrabajo.gov.co/relaciones-laborales/riesgos-laborales/sistema-de-gestion-de-seguridad-y-salud-en-el-trabajo

NORMATIVIDAD DE LA SEGURIDAD

Decreto ley 1295 de 1994: se incluye la participacion del sector privado.

Resolución 001016 de 1989
Ley 9 de 1979: Marco de la salud ocupacional.

Resolución 2400 de 1979: Estatuto general de seguridad.

Decreto 614 de 1984: creo las bases para la organización y administración de la salud ocupacional.

Resolución 1016 de 1989: establece el funcionamiento de los programas de salud ocupacional en las empresas.

Decreto 1772 de 1994: Reglamenta la afiliación y cotización al sistema general de riesgos profesionales.

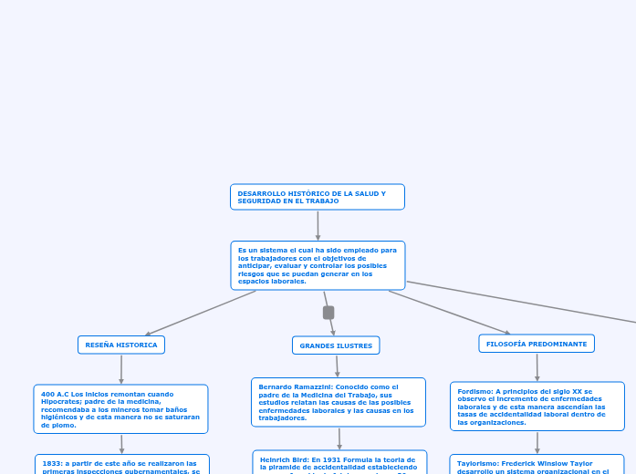
GRANDES ILUSTRES

Bernardo Ramazzini: Conocido como el padre de la Medicina del Trabajo, sus estudios relatan las causas de las posibles enfermedades laborales y las causas en los trabajadores.

Heinrich Bird: En 1931 Formula la teoria de la piramide de accidentalidad estableciendo que por 1 accidente fatal se producen 30 accidentes leves y 300 incidentes.
Type y Person: Modificaron la pirámide de accidentalidad de Bird en la década de los 70 indicando que: por 1 accidente fatal se generan 3 accidentes leves, 50 accidentes con lesiones, 80 accidentes con daños y 400 accidentes sin daños ni lesiones.

FILOSOFÍA PREDOMINANTE

Fordismo: A principios del siglo XX se observo el incremento de enfermedades laborales y de esta manera ascendían las tasas de accidentalidad laboral dentro de las organizaciones.

Taylorismo: Frederick Winslow Taylor desarrollo un sistema organizacional en el cual se buscaba la división de los procesos en las tareas del hombre, explotando así su máxima producción capitalista.
Toyotismo: Permite liberar la carga generada en los obreros y así sustentar en la organización, gestión y el trabajo en conjunto.

RESEÑA HISTORICA

400 A.C Los inicios remontan cuando Hipocrates; padre de la medicina, recomendaba a los mineros tomar baños higiénicos y de esta manera no se saturaran de plomo.

1833: a partir de este año se realizaron las primeras inspecciones gubernamentales, se alcanza hasta su máxima expresión el tema de seguridad en el trabajo y se crea la Asociación Internacional de Protección de los Trabajadores.
1850: se acorta la jornada laboral, y en ella se establece un mínimo de edad para los niños trabajadores teniendo así algunas mejoras en la seguridad. se retrasa legislar sobre el bien común del trabajador.

Siglo XIX : Pese a los accidentes que se generaban en las fabricas, la legislatura de Massachusetts en 1867 promulgo una ley en donde se generaba el nombramiento de inspectores de fabricas; posteriormente en 1869 se establece la primera oficina de estadística de trabajo en los EE.UU. Se promulgo la ley obligatoria de 10 horas de trabajo al día para la mujer.

Siglo XXI: Se encuentra vigente la Oficina Internacional del Trabajo, siendo guardian de los principios e inquietudes del trabajador.

Hoy en dia: La mayoria de paises an generado acciones preventivas pese a los temores o sanciones legales que se puedan presentar

DESARROLLO HISTÓRICO DE LA SALUD Y SEGURIDAD EN EL TRABAJO

Es un sistema el cual ha sido empleado para los trabajadores con el objetivos de anticipar, evaluar y controlar los posibles riesgos que se puedan generar en los espacios laborales.